员工《就业创业证》办理指南(仅上海户籍)
首次办理申领条件:
① 本市户籍的各类应、历届毕业生等新成长劳动力
② 需享受自主创业税收扶持政策的毕业年度高校毕业生
③ 持有《劳动手册》或《就业失业登记证》的本市农业 户籍转为非农业户籍的人员
④ 符合市人力资源和社会保障局规定的其他劳动者
补办或换发申领条件:
① 《就业创业证》遗失或损毁需要补办的劳动者
② 已持外省市所发《就业创业证》的人员户口已 迁入本市需要换证的劳动者
③ 用人单位根据《关于本市支持和促进就业有关 税收优惠政策具体实施问题的公告》精神享受税收优惠政策,要求换领《就业创业证》
办理材料:
① 本人有效身份证原件或社会保障卡原件
② 户口簿或户籍证明原件与复印件(户口簿复印首页及本人页面)
③ 本人二寸证件照2张
④ 未继续升学的应历届生需凭毕业证书;毕业年度内的高校毕业生需凭学生证、毕业生推荐表
⑤ 遇有特殊情况的,需提交其他相关证明材料
⑥ 本人需填写《个人基本情况表》和《劳动力登记表》
⑦ 居住地办理的,需出示《本市户籍人户分离人员居住登记申请表(回执)》
办理地点:户籍所在地或居住地街道、乡镇公共就业服务机构
温馨提示:就业失业登记证办理,建议员工先行与办理机构确认,可能对于在缴人员需要单位办理退工、停保手续以 后才能办理。涉及下述情况自动失效:
达到法定退休年龄的; 享受基本养老保险待遇的; 移居境外的; 完全丧失劳动能力的; 死亡的; 依据法律法规应当失效的其他情形。
参考网址 :
如有疑问,请咨询客服电话 400 630 6666
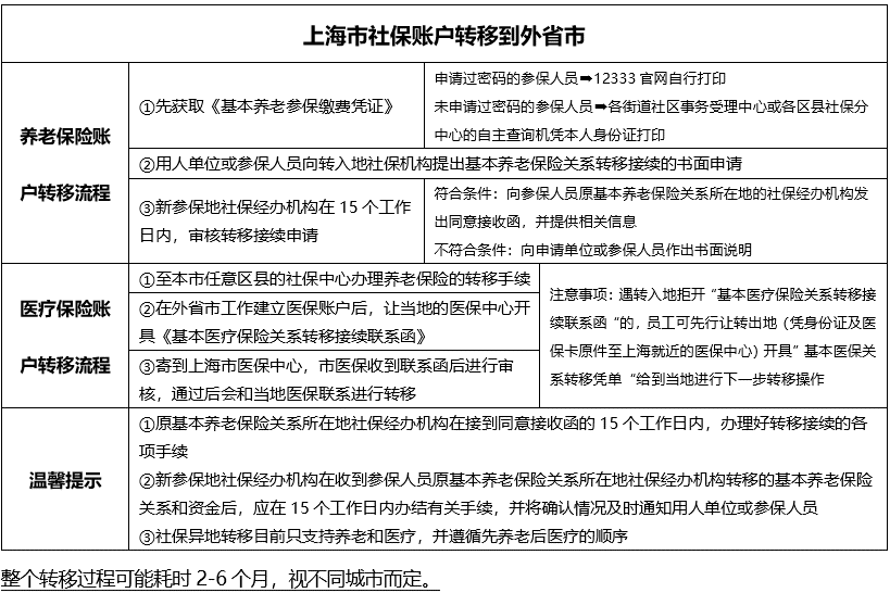
员工《异地养老转入》办理指南
外省市社保账户转移到上海市
申请条件:
员工在上海建立养老保险账户并正常缴纳后才可将外地缴纳的养老保险转入
办理场所:
目前单位社保缴纳区的社保中心
办理要件:
本人办理: ①原单位的离职证明身份证及社保卡 ②原参保地社保经办机构出具的《基本养老保险 参保缴费凭证》 ③填妥《基本养老保险关系转移接续申请表》至 本市参保的区社保中心柜面办理转移接续手续
委托他人办理的:①职工的社保卡、身份证复印件各1份 ②原参保地社保经办机构出具的《基本养老保险参 保缴费凭证》 ③填妥《基本养老保险关系转移接续申请表》 ④单位经办人的身份证原件
线上办理:
注册登录国家社会保险公共服务平台(si.12333.gov.cn) ①登录后点击页面上方功能栏的“关系转移”,进入社保关系转移界面;②点击“社保转移申请转入地开通地区查询”,查询转入地是否开通网上申请业务;③点击“社保转移申请” ④按提示填写本人基本信息以及转移信息,填写完毕后点击提交申请,等待审核结果 ⑤经审核符合转入条件的,按系统提示进行后续转移接续流程即可。
办理时间:
社保中心审核后向当地社保机构发送转移通知,当地机构收到后应将资金及缴费明细划至上海社保正常 并帐周期在4-6个月。
注意事项:
① 外省市社保账户转移到上海市部分地区不支持线上办理;
② 社保异地转移目前只支持养老和医疗,并遵循先养老后医疗的顺序;
③ 在职职工的就医关系转移到外省市后,又被单位调回上海工作的,可凭职工本人的身份证、《社保卡》或《医保卡》及单位出具的相关证明,到邻近区县医保中心申请办理就医关系异地转移手续办理就 医关系转回本市的手续前,应先完成外省市发生医疗费用的零星报销手续。
参考网址:
如有疑问,请咨询客服电话 400 630 6666
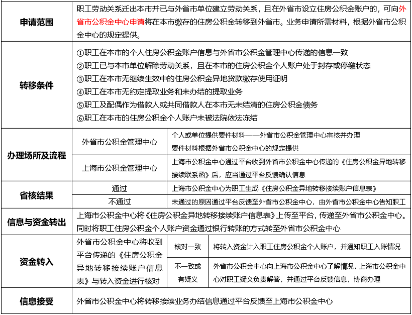
员工《异地公积金转入》办理指南
外省市公积金账户转移至上海市
申请条件:
职工在本市设立住房公积金账户并缴存住房公积金后,可向上海市公积金管理中心申请将在外省市缴存的住 房公积金转移到本市;员工需自行与原缴费城市确认,公积金是否可以转出。
办理场所:
上海市公积金管理中心各区管理部
办理要件:
本人办理: ①申请人有效身份证件;②填妥的《上海市住房公 积金异地转移接续申请 表》一式两份。
委托单位办理的:(同一单位多名职工同时办理住房公积金异地转移接续的, 可委托单位经办人代为申请) ①填妥的《上海市集中办理住房公积金异地转移接续申请委托书》; ②填妥的《上海市住房公积金异地转移接续申请表》(每名职工一式两份); ③职工有效身份证件复印件及单位经办人有效身份证件。
线上办理:
职工在本市设立住房公积金账户并稳定缴存住房公积金半年以上的
签署过网上服务协议的。 申请渠道:上海住房公积金官网www.shgjj.com & 上海公积金微信公众号&随申办市民云APP
注意事项:
外地转上海以现单位补缴形式转入;②职工为外籍及港、澳、台在沪工作的,目前无法网上申请个人住房公积金转移到本市
参考网址:
如有疑问,请咨询客服电话 400 630 6666
员工《党员关系转入》办理指南
转入条件:
一、符合转入组织关系客户公司要求如下:
1、客户人员规模不低于500人;
2、客户现有党员人数不低于10人;
二、符合转入组织关系党员要求如下:
1、党员本人与客户所在上海公司建立劳动关系;
2、党员长期工作地、居住地、社保缴纳地为上海;
3、如党员非上海户籍,则需提供长期在上海工作和居住的证明文件(以下任选其一): 1)党员居住地居委会开具的连续超过6个月的居住证明(盖章);2)党员在上海的租房合同复印件; 3)党员提供其居住证复印件(含有效期)或居住证积分通知单复印件。
4、预备党员:自拟转入外企j9.com党委开始,至预备期满,不足3个月,不再接收党组织关系;
5、若党员正在办理上海户口,则须落户手续完成后,方可申请转入,并且提供最新的户籍地党委信息;
6、党员在线申请转入党员组织关系,须提前准备《入党志愿书》(9-11页)复印件和《档案材料查 阅情况表》。 以上材料获取方式见如下指引:
1.以上党员材料应保存在人事档案中,查阅前请先确认人事档案保管机构所在地: 1.1 身份证号为“310开头”的上海户籍党员:请咨询户籍所在地区县就业促进中心或社区事 务受理中心; 1.2 身份证号为“非310开头”的上海户籍:请咨询您办理上海户口时的人才服务中心、高校 毕业生就业指导中心、户籍所在地街道社区事务受理中心;(例:应届生落上海户籍的,档 案在高校毕业生就业指导中心;居住证转上海户籍的,档案在市/区人才服务中心或户籍所 在地街道社区事务受理中心) 1.3 非上海户籍:请咨询您户口所在地档案保管机构、毕业院校或发展入党的党组织; 1.4 备注:若上家单位是国有企业、高校或机关事业单位,您的人事档案可能由上家单位保管;
2.联系档案保管机构,获取《入党志愿书》(9-11页)复印件和《档案材料查阅情况表》: 2.1 上家党组织在上海:如有需要,党员可在转入党员组织关系申请界面点击“申请档案调阅 介绍信”线上申请开阅档涵,外企j9.com上海公司党委生成机打介绍信,盖章后寄送给党员 本人; 2.2 上家党组织在外地:党员本人联系上家党组织,上家党组织联系档案保管机构,复印《入 党志愿书》 (9-11页),下载、填写《档案材料查阅情况表》(见文档尾页)并到档案保管 机构查询并加盖公章。
3.上传《入党志愿书》( 9-11页)复印件及《档案材料查阅情况表》原件,文件需为PDF格 式,文件小于2M;
4.相关注意事项:请先准备好以上党员材料,再联系上家党组织开具介绍信,以免造成介绍信过期;如果存档机构无法提供入党志愿书 9-11 页复印件的,请存档机构在档案调阅情况表中写 明入党和转正的时间,具体到XX年XX 月XX日,并在上传《入党志愿书》的栏目里,也上传《档案调阅 情况表》; 核查档案材料齐全方可获批转入;党员档案材料如有缺失,上家党组织应当配合党员补充完整材料后,经查无误,方可转入。
转入流程:
1)党员上家党组织开具介绍信 (组织关系上海,需在CCPM系统提前办理转出) 2)微信扫描右侧二维码,进入组织关系转入申请流程 3)准确填写个人信息,上传介绍信、在沪居住证明材料 4)后台审核通过 5)党员寄送介绍信原件 6)党员编入所属党支部 7)党员联系所属党支部书记报到。
温馨提示:
党员需持在有效期内的介绍信办理组织关系转入,超过一年预备期未转正的党员,不接收。
如有疑问,请咨询客服电话 400 630 6666
员工《上海新版社保卡》办理指南

社保卡银行受理网点:
社保卡申领网址:
社区事务受理服务中心查询:
如有疑问,请咨询客服电话 400 630 6666
员工《个人公积金账户异地转入》办理指南
办理原因
员工曾在异地缴纳过公积金,现在上海缴纳公积金需将异地缴纳过的公积金转入上海
办理机构
1. 异地公积金办理机构
2. 上海开具证明机构:上海市公积金管理中心地址:福州路725号4楼
办理条件
1. 异地政策允许转出
2. 上海有正常在缴纳的公积金账户
办理流程
1. 员工确认在上海的公积金账户状态是否正常在缴
2. 带好本人的身份证原件至上海市公积金管理中心开具在缴证明
3. 将在缴证明给到异地办理机构
4. 确认异地办理机构的办理时间
办理期限
员工可在30个工作日后前去单位公积金缴纳银行进行查询,也可由 FESCO Adecco 代为确认
如有疑问,请咨询客服电话 400 630 6666
员工《社保转入业务》办理指南
员工《招工手续》办理指南

离职社保公积金停办时间
以下操作为本市内业务,不涉及转外省市
Ø 离职后1-3个工作日内退工
Ø 退工后的十五个工作日内办理退档,退档到员工户籍所在地,退档完成时效预计 2-3周
Ø 缴纳完最后一个月公积金,公积金进账之后将员工账号转公积金封存办(或下家)
员工《退休业务》办理指南
退休由单位为员工申请办理
申请条件:
男性年满60周岁、女性年满50周岁,从事管理、技术岗位的女性年满55周岁【正常退休年龄,但 对于个别省份(例如青海),规定会有不同】
缴费年限累计满15年(含视作缴费年限)
申请材料:
身份证复印件加盖公章
《领取年老一次性计划生育奖励费申请审核表》(户籍所在地街道计生办开具)
《养老金申领表》、《领取养老金方式确认表》加盖公章
女性50-55岁之间办理退休的,还需要提供解聘协议
办理流程:
在员工到达法定退休年龄当月,提交材料给社保中心审核,办理养老金领取手续,次月开始发放养老金
提前退休的相关规定:

员工《失业金领取》办理指南
失业金登记
失业金领取

员工《社保转出至异地》办理指南

员工《公积金转出至异地》办理指南

员工《党员关系转出》办理指南


员工《异地户籍员工离职销户提取》办理指南
申请范围
非沪籍职工劳动关系迁出本市,且已与外省市单位建立劳动关系并设立住房公积金账户的。
办理场所
建设银行各住房公积金业务网点。
办理要件:
1.身份证明材料原件和复印件:
(1)本人办理的提供身份证;
(2)委托办理的:
①受托人是委托人配偶或直系血亲需提供委托人和受托人身份证,户口簿或结婚证、公安机关出具的户籍证明等可以证明委托人和受托人关系材料,委托人出具的委托书;
②受托人非委托人配偶或直系血亲的需提供委托人和受托人身份证,经公证机关公证的委托书。
2.账户转移原因证明材料原件和复印件:
(1)外省市户口本或户籍证明;
(2)与本市单位终止劳动关系的证明;
(3)建立劳动关系所在城市住房公积金管理中心出具的已设立住房公积金账户的相关证明(需包含个人和单位住房公积金账号信息、接收本市住房
公积金账户资金的转账账户名称、账号、开户行等)。
3.其他证明材料:
个人获取下列证明材料时,应向相关单位或部门提供上述身份证明材料和账户转移原因证明材料。
(1)住房公积金账户在单位的提供单位出具的《上海市住房公积金提取证明》;
(2)住房公积金账户在“上海市公积金管理中心住房公积金集中封存专户”的提供上海市公积金管理中心业务网点出具的《上海市住房公积金提取证明》、《入管封存户申请住房公积金提取审核单》。
办理流程
个人提供要件材料——建设银行住房公积金业务网点办理。
办理时限
手续齐全情况下,不超过3个工作日。
员工《申领失业保险金》办理指南

员工《医疗关系转移》办理指南
办理条件:
参加本市职工基本医疗保险的退休人员、城乡居民基本医疗保险参保人员(以下简称居保人员),需到外 省市定居或由外省市转回本市定居
参加本市职工基本医疗保险的在职人员,就业地在外省市的或由外省市转回本市的
办理要件:
就医关系转出:参保人有效身份证件;参保人的医保卡或社保卡;在职人员办理就医关系转出时,还需同时提供单位外派证明;如有代办人,还应提供代办人有效身份证件。
就医关系转回:参保人有效身份证件;参保人的医保卡或社保卡;如有代办人,还应提供代办人有效身份证件。
办理途径:
参保人员或代办人提供相关材料至本市街道(镇)社区事务受理中心办理,本市街道(镇)社区事务受理中心仅办理退休人员就医关系转出及居保人员就医关系转移手续。
参保人员或代办人提供相关材料至本市各区医疗保险事务中心办理。
退休人员、居保人员提供相关材料通过上海“一网通办”、“随申办”平台办理就医关系转出手续。
注意事项:
办理就医关系转移的6个月内,原则上不能再次办理。但就医关系在外省市的人员,在6个月内发生门 诊大病或发生严重疾病住院,必须回本市医疗机构治疗的,可凭本市定点医疗机构出具的门诊大病或入院 的证明,办理就医关系转入手续。
在职人员因工作调动又转回本市的,在6个月內也可申请办理就医关系转入手续。
退休人员办理就医关系转入手续,需要先完成异地医疗费报销或账戶资金清算业务的,只可在区医疗保 险事务中心办理。
员工《医疗费用零星报销》办理指南
报销范围:
在外省市医疗保险定点医疗机构发生急诊的医疗费;
在本市因院前急救发生的医疗费、医疗保险卡报损或报失期间产生的门诊急诊医疗费 ;
就医关系转外省市的参保人员在外省市居住地发生的门急诊医疗费、急诊观察室留院观察、住院医疗费。
票据要求:
由定点医疗机构出具的医疗费收据,且未进行过医保结算;
参保人员零星报销医疗费用,一般情况下应在就医机构开具收据的六个月内向医保经办机构申请报销;
所发生的医疗费用属于医保范围。
办理要件:
参保人有效的身份证件;
参保人医保卡或社保卡及本人银行借记卡;
急诊医疗费专用收据(需有明细清单)、相关病史资料及复印件(如检查、化验、影像报告,中药处方等);
门诊医疗费专用收据(需有明细清单)、《医疗 保险卡损坏告知单》、相关病史资料及复印件(如检查、 化验、影像报告,中药处方等);
急诊观察室留院观察医疗费专用收据、出院(观)小结、急诊观察室留院观察医疗费清单及复印件、相关 病史资料及复印件;
住院医疗费专用收据、住院医疗费清单及复印件、出院小结及复印件、相关病史资料及复印件;
其他因特殊情况,医保工作人员要求当事人补充的相关材料;
如委托他人办理,还应提供代办人有效的身份证件。
办理途径:
参保人或代办人提供相关材料至本市街道(镇)社区事务受理中心办理;
参保人或代办人提供相关出材料至本市各区医疗保险事务中心办理;
参保人提供相关材料通过上海“一网通办”平台內[一件事]主题中医疗费报销“一件事”办理。
注意事项:
办理基本医疗费零星报销时,银行卡信息须为当事人本人一类借记卡。
员工《生育保险申领》办理指南
生育保险待遇组成:
生育保险待遇包括《中华人民共和国社会保险法》、《上海市城镇生育保险办法》规定的生育生 活津贴和生育医疗费补贴,所需资金从职工基本医疗保险基金中支付
生育保险待遇支付 :(2016 年7月 1日起 实施有效期 5年)
参加本市生育保险,且符合国家和本市法律、法规规定条件的女职工生育、流产的,可以按规 定向本市社会保险经办机构申领生育保险待遇;
女职工生育、流产当月用人单位为其累计缴纳生育保险费满12个月或者连续缴纳生育保险费 满9个月的,其生育生活津贴由生育保险基金全额支付;
女职工生育、流产当月用人单位为其累计缴纳生育保险费不满12个月且连续缴纳生育保险费 不满9个月的,其生育生活津贴由生育保险基金按已缴费月数÷12后所得的比例支付,剩余部分由女职工生育、流产当月所在用人单位先行支付;用人单位为该职工累计缴费满12个月或者连 续缴费满9个月后,可向社保经办机构申请拨付已先行支付的费用。
办理地点:
各街道、镇(乡)社区事务受理服务中心
申请条件:
属于计划内生育(符合国家规定的计划生育政策或再生育条件,属于计划内生育。)在按规定设置产 科、妇科的医疗机构生产或者流产(包括自然流产和人工流产),属于下列情形之一的生育妇女,可按规定 申请享受生育生活津贴、生育医疗费补贴: 1)具有本市城镇户籍的从业妇女,其所在单位已经参加本市城镇社会保险并按规定建立了个人帐户的; 2)具有本市城镇户籍的失业妇女从业时按规定参加本市城镇社会保险并按规定建立了个人帐户的; 3)具有本市城镇户籍的自由职业者、非正规就业劳动组织人员,参加本市城镇社会保险并按规定建立了个 人帐户的; 4)不具有本市城镇户籍的从业妇女,与参加本市城镇社会保险的用人单位建立劳动关系并按规定建立了个 人帐户的; 5)参加本市农村社会养老保险的外商投资企业、私营企业招用的本市户籍的劳动合同制职工,其所在单位 按本市城镇社会保险规定的缴费比例缴纳养老保险费、医疗保险费并建立个人帐户的; 6)参加本市农村社会养老保险、具有本市户籍的个体工商户及其帮工,按本市城镇社会保险规定的缴费比 例缴纳养老保险费、医疗保险费并建立个人帐户的。
办理要件:
1)居民身份证原件; 2)街镇(乡)一级政府出具的《上海市申请享受生育保险待遇计划生育审核表》或《上海市申请享受生育 保险待遇计划生育情况证明》; 3)生育医学材料:在本市生育的,需携带医疗机构出具的《生育医学证明》原件;在外省市生育的,需携 带有资质的医疗机构出具的注明产妇生育情况(难产、顺产或流产)的出院小结(或者病历)和婴儿《出生 医学证明》复印件;在国外或香港、澳门、台湾地区生育的,需携带当地医疗机构出具的注明产妇生育情况 (难产、顺产或者流产)的病历等材料的复印件; 4)《生育保险待遇申领表》(材料复印件由本人签名。委托他人办理的,另需携带委托人签名的授权委托 书及受托人的居民身份证原件及正、反面复印件。材料非中文的,另需提供加盖翻译机构印章的中文翻译件)。
员工《工伤保险》办理指南
工伤认定:
在工作时间和工作场所内,因工作原因受到事故伤害的;
工作时间前后在工作场所内,从事与工作有关的预备性或者收尾性工作受到事故伤害的;
在工作时间和工作场所内,因履行工作职责受到暴力等意外伤害的;
患职业病的
因工外出期间,由于工作原因受到伤害或者发生事故下落不明的
在上下班途中,受到机动车事故伤害的;
法律、行政法规规定应当认定为工伤的其他情形
视同工伤:
在工作时间和工作岗位,突发疾病死亡或者在48小时之内经抢救无效死亡的;
在抢险救灾等维护国家利益、公共利益活动中受到伤害的;
从业人员原在军队服役,因战、因公负伤致残,已取得革命伤残军人证,到用人单位后旧伤复发的 从业人员有前款第(一)项、第(二)项情形的,按照本办法的有关规定享受工伤保险待遇;从业人员有 前款第(三)项情形的,按照本办法的有关规定享受除一次性伤残补助金以外的工伤保险待遇。
受理时效:
用人单位应当自发生事故伤害之日起30日内,向区县劳动保障行政部门提出工伤认定申请。用人单位未在 规定的时限内提出工伤认定申请的,从业人员或者其直系亲属、工会组织可在事故伤害发生之日起1年内 向区县劳动保障行政部门提出工伤认定申请。
申请材料:
工伤认定申请表;
与用人单位存在劳动关系(包括事实劳动关系)的证明材料;
医疗诊断证明或者职业病诊断证明书(或者职业病诊断鉴定书)工伤认定申请表应当包括事故发生的时间、地点、原因以及从业人员伤害程度等基本情况 提出工伤认定申请,除提交本条前款要求的材料外,还可以提交用人单位、相关行政机关或者人民法院已 有的证明材料。
工伤待遇:
治疗工伤阶段,单位支付的工伤待遇:停工留薪期内工资待遇 一般不超过12个月,特殊或者严重的,经鉴定可延长延长不得超过12个月 原工资福利待遇不变; 生活护理 在停工留薪期需要护理的,由所在单位负责。
治疗工伤阶段,工伤保险基金支付的工伤待遇: 治疗工伤的医疗费用;伙食补助费;报社保同意,到统筹地区以外就医的交通、食宿费用;治疗工伤的康复费用
劳动能力鉴定后,单位支付的工伤待遇:五级、六级伤残职工的伤残津贴;一次性伤残就业补助金(具体标准由省市、自治区人民政府规定,以社平工资为基数计算) 劳动能力鉴定后,工伤保险基金支付的工伤待遇:配置辅助器具的费用;生活不能自理的生活护理费(经劳动能力鉴定委员会确认);一级至四级工伤人员的伤残津贴;一次性伤残补助金(以本人工资为基数;,一次性工伤医疗补助金(具体标准由省市、自治区人民政府规定,以社平工资为基数计算) 。
劳动能力鉴定后,工亡的待遇: 丧葬补助金:6个月的统筹地区上年度职工月平均工资;供养亲属抚恤金:按照职工本人工资的一定比例发给配偶每月40%,其他亲属每人每月30%;一次性工亡补助金:上一年度全国城镇居民人均可支配收入的20倍。
劳动能力鉴定:
职工发生工伤,经治疗伤情相对稳定后存在残疾、影响劳动能力的,应当进行劳动能力鉴定。待劳动能力 鉴定结论得出后,确定工伤赔偿标准。
劳动能力鉴定是指劳动功能障碍程度和生活自理障碍程度的等级鉴定。其劳动功能障碍分为十个伤残等级,一级最重,十级最轻。
劳动能力鉴定费用:
已参加工伤保险的用人单位职工工伤劳动能力鉴定费,由社会保险经办机构按照省物价、财政和劳动保 障等部门规定的标准支付。
如果初次鉴定的申请是由工伤职工或者其直系亲属提出的,鉴定费则由职工或者其直系亲属在提起申请 时预先垫付,之后向保险机构或者用人单位申请待遇。
职业病:
职业病是指企业、事业单位和个体经济组织等用人单位的劳动者在职业活动中,因接触粉尘、放射性物质和 其他有毒、有害物质等因素而引起的疾病。劳动者可以在用人单位所在地依法承担职业病诊断的医疗卫生机 构进行职业病诊断。按照职业病防治法规定被诊断、鉴定为职业病,所在单位应当自被诊断、鉴定为职业病 之日起30日内,向统筹地区社会保险行政部门提出工伤认定申请。
注意事项:
以上工伤业务操作的要求和标准,发生意外伤害之后还未被判定为工伤时,称之为事故
员工《公积金贷款以及购房政策》办理指南
个人住房贷款申请
申办条件:
1、借款申请人与共同借款申请人为正常缴存住房公积金的职工,包括在本市缴存住房公积金的个体工 商户及其雇用人员、非全日制从业人员以及其他灵活就业人员(以下统称自愿缴存者);
2、在外省市正常缴存住房公积金的职工需先行提供并审核《异地贷款职工住房公积金缴存使用证 明》,并符合异地贷款相关政策要求;
3、符合国家及本市房地产调控政策规定的条件;
4、具有完全民事行为能力;
5、已年满18周岁且未达法定退休年龄(法定离退休年龄:男性60岁、女性55岁); 6、公积金账户唯一且未被冻结,当前连续足额缴存住房公积金达到规定期限(6个月),且没有未终 止的住房公积金提取约定(包括但不限于住房公积金提取还贷约定、住房公积金提取支付租金约定及 其他住房消费提取约定等);
7、具有良好的信用记录与还款意愿;
8、具有稳定合法的经济收入来源和偿还贷款本息的能力,且借款申请人家庭或共同借款申请人家庭没 有尚未还清的住房公积金债务或者可能影响公积金贷款偿还的其他债务;
9、借款申请人家庭与共同借款申请人各无或仅有一次公积金历史贷款次数;
10、借款申请人必须是购买本市具有所有权的自住住房的产权人并能够提供购买的相关合同或者证明 文件、身份证明、首付款证明及符合规定的其他材料;
11、已支付不低于规定比例的首付款资金;
12、能够提供市公积金中心认可的担保方式;
13、借款申请人本人占抵押物份额不低于所有产权人平均份额;
14、共同借款申请人应当为申请人的配偶、父母、子女;
15、共同借款申请人应当承担偿还公积金贷款的共同还款责任;
16、借款申请人与共同借款申请人符合市公积金管委会或市公积金中心规定的其他条件。
办理场所:
1、 纯公积金贷款由上海市住房置业融资担保有限公司各区营业部受理;
2、 公积金组合贷款由本市公积金贷款受托银行各网点受理。
办理流程:
贷款预约➡贷款受理(名下房产查询、征信查询)➡贷款审批➡签署公积金贷款合同➡办理过户和落 实担保➡银行放款
办理时限:
贷款申请资料齐全,审批时限不超过10个工作日;符合贷款发放条件的,放款审核通过后放款时限不 超过5个工作日
个人住房贷款复议
申办条件:
借款申请人或共同借款申请人因工作变动等原因造成漏缴、少缴而补缴住房公积金导致不满足连续六个月 缴存或因其他特殊情况造成的异常,借款申请人可在申请公积金贷款的同时申请复议。
办理场所:
1、纯公积金贷款由上海市住房置业融资担保有限公司各区营业部受理;
2、公积金组合贷款由本市公积金贷款受托银行各网点受理;
3、复议申请网点与贷款受理网点应为同一网点。
办理要件:
1、贷款所需申请材料。
2、缴存不连续六个月复议申请材料:(1)补缴单位情况说明原件,证明漏缴原因及补缴情况,并加盖公章或人事部门章;若申请人单位委托第 三方代缴住房公积金的,应注明委托代缴公积金事宜及委托第三方单位名称;(2)社保机构出具的社保缴费明细原件,需与公积金缴交情况匹配;(3)申请人与住房公积金补缴单位签署的劳动合同等可证明劳动关系的材料原件及复印件;(4)若申请人为外省市公积金转入上海造成缴交不连续6个月的,仅需提供转入前后住房公积金缴交未间 断的有效证明原件和复印件。 3、因其他特殊情况需要复议的,须提供其他相关材料。
住房公积金异地个人住房贷款
住房公积金异地个人住房贷款(以下简称异地贷款),是指在外省市缴存住房公积金的职工(以下简称外省市缴存职 工),在本市购买自住住房时在本市申请的住房公积金个人住房贷款(以下简称公积金贷款),或者在本市缴存住房公积 金的职工(以下简称本市缴存职工),在外省市购买自住住房时在外省市申请的公积金贷款。
外省市缴存职工申请条件:
外省市缴存职工在本市购买首套住房或者第二套改善型住房的,且符合本市其他公积金贷款条件的,可以 在本市申请公积金贷款:
(一)缴存职工家庭名下在全国无公积金贷款记录且在本市无住房的,认定为购买首套住房;(二)缴存职工家庭名下在全国有一次公积金贷款记录或者在本市已有一套住房、购买第二套改善型住房 的,认定为购买第二套改善型住房。 对具有本市户籍的外省市缴存职工申请公积金贷款予以重点支持。 对在全国已有两次公积金贷款记录或者在本市购买第二套非改善型及以上住房的外省市缴存职工,不予受 理公积金贷款申请。
本市缴存职工申请条件:
本市缴存职工需要在外省市申请公积金贷款,且本人及配偶在本市未使用过公积金贷款或者首次公积金贷 款已结清的,可以向本市公积金中心各区管理部申请开具缴存使用证明。
注意事项:
本办法自2020年9月1日起施行,有效期五年。
公积金购房
非本市户籍还需满足在本市购房的申请条件方可申请公积金贷款
申请条件:
① 购买人必须已婚;
② 购房家庭在上海没有商品住房;
③ 本人或者配偶在上海最近63个月内累积缴满60个月社保或者最近63个月内累积缴满60个月个人所得税税单。
员工《公积金贷款以及购房政策》办理指南
可以提取住房公积金的情况:
1)长三角一体化示范区提取住房公积金偿还异地 购房贷款 2)退休一件事住房公积金离退休提取 3)既有多层住宅加装电梯提取 4)购买所有权自住住房 5)购买共有产权保障住房 6)建造、翻建、大修本市拥有所有权的自住住房 7)非合作银行提取还贷 8)提前结清贷款 9)支付房屋租赁费用 10)低收入经济困难提取申请人家庭支付本市自 住住房物业服务费 11)家庭生活困难 12)离退休 13)大部分或完全丧失劳动能力 14)出境定居 15)离境提取(在沪工作的外籍、获得境外永久(长期)居留权和台港澳人员) 16)死亡或被宣告死亡 17)其他特殊情形—自愿缴存期满 18)其他特殊情形—重复账户合并 19)未在异地缴存且封存满半年以上提取
公积金提取—购买拥有所有权的自住住房
一、购买拥有所有权的自住住房(产证发证日在2017年2月10日之前)
申请范围:
购买拥有所有权的自住住房的个人及其配偶,且无住房公积金贷款,无提取住房公积金归还贷款委托的。
办理场所:
建设银行住房公积金业务网点或者上海市公积金管理中心业务网点。
办理要件:
1)身份证明材料原件: ①本人办理的提供身份证件 ②委托办理的: A受托人是委托人配偶或直系血亲的需提供委托人和受托人身份证件,户口簿或结婚证、公安机关出具的 户籍证明等可以证明委托人和受托人关系材料,委托人出具的委托书 B受托人非委托人配偶或直系血亲的需提供委托人和受托人身份证件,经公证机关公证的委托书 2)提取原因证明材料原件: ①购买商品房、二手房的提供购房合同、购房全额发票(购买二手房无法提供发票的,需提供契税完税证 明)、所购住房的不动产权证(含原房地产权证)(发证之日起5年内)、提取人与购房人的关系证明 ②购买公有住房且房款已付清的提供公有住房出售合同、购房全额发票、所购住房的房地产权证(发证之 日起5年内)、提取人与购房人的关系证明 ③购买公有住房产证前提取住房公积金的提供公有住房出售合同、个人购房交款凭证(已加盖建设银行业 务章或现金收讫章的用户联)、提取人与购房人的关系证明 ④动拆迁安置产权住房的提供房屋动拆迁安置协议书、超安置费用部分的发票或收据(安置费直接抵扣房 款的,应由动拆迁单位提供补差的书面证明)、不动产权证(含原房地产权证)(发证之日起5年内)、 提取人与产权人的关系证明 ⑤购买拍卖产权房的提供房屋拍卖确认书、购买拍卖房的发票或收据、不动产权证(含原房地产权证) (发证之日起5年内)、提取人与产权人的关系证明 3)本人名下的本市银行借记卡。(建议携带银行一类账户借记卡)。
办理流程:
1)购买公住房产证前提取住房公积金的:个人提供要件材料——交款凭证指定收款银行所在地的建设银行 住房公积金业务网点办理; 2)购买其他房屋的:个人提供要件材料—— ①提取申请人住房公积金账户在单位的,建设银行住房公积金业务网点办理 ②提取申请人住房公积金账户在“上海市公积金管理中心住房公积金集中封存专户”、“自愿缴存专户” 的,上海市公积金管理中心业务网点办理 ③多个提取申请人同时申请时,只要有提取申请人住房公积金账户在“上海市公积金管理中心住房公积金 集中封存专户”、“自愿缴存专户”的,均在上海市公积金管理中心业务网点办理
二、购买拥有所有权的自住住房(产证发证日在2017年2月10日及之后)
申请范围:
1)购买本市拥有所有权的自住住房的个人及其配偶,且无住房公积金贷款,无提取住房公积金归还贷款委 托的 2)购买外省市拥有所有权的自住住房的个人及其配偶,房屋所在地为职工本人或配偶或直系血亲户籍地 的,且无住房公积金贷款,无提取住房公积金归还贷款委托的。
办理场所:
建设银行住房公积金业务网点或者上海市公积金管理中心业务网点。
办理要件:
1)身份证明和关系证明原件: 2)提取原因证明材料原件: ①购买本市自住产权房的提供购房合同、购房全额发票(购买二手房无法提供发票的,需提供契税完税证 明)、所购住房的不动产权证(含原房地产权证)(发证之日起五年内) ②购买外省市自住产权房的提供购房合同、购房全额发票(购买二手房无法提供发票的,需提供契税完税证 明)、所购住房的不动产权证(含原房地产权证)(发证之日起五年内)、户籍地证明材料 ③购买公有住房产证前提取住房公积金的提供公有住房出售合同、个人购房交款凭证(已加盖建设银行业务 章或现金收讫章的用户联) ④动拆迁安置产权住房的提供房屋动拆迁安置协议书、超安置费用部分的发票或收据(安置费直接抵扣房款 的,应由动拆迁单位提供补差的书面证明)、不动产权证(含原房地产权证)(发证之日起五年内) ⑤购买拍卖产权房的提供房屋拍卖确认书、购买拍卖房的发票或收据、不动产权证(含原房地产权证)(发 证之日起五年内) ⑥购买本市共有产权保障住房政府产权份额的提供购买政府产权份额协议、上海市共有产权保障住房政府产 权份额价款缴清证明、不动产权证(发证之日起5年内) 3)本人名下的本市银行借记卡。(建议携带银行一类账户借记卡) 4)其他相关材料:市公积金中心在提取审核过程中对职工提取行为真实性存疑的,可要求职工进一步提供 其他有效证明材料 。
办理流程:
1、购买公有住房产证前提取住房公积金的:个人提供要件材料——交款凭证指定收款银行所在地的建设银 行住房公积金业务网点办理 2)购买其他房屋的:个人提供要件材料—— ①提取申请人住房公积金账户在单位的,建设银行住房公积金业务网点办理 ②提取申请人住房公积金账户在“上海市公积金管理中心住房公积金集中封存专户”、“自愿缴存专户” 的,上海市公积金管理中心业务网点办理 ③多个提取申请人同时申请时,只要有提取申请人住房公积金账户在“上海市公积金管理中心住房公积金集 中封存专户”、“自愿缴存专户”的,均在上海市公积金管理中心业务网点办理
员工《居住证申领》办理指南
一、居住登记
申办条件:
境内来沪人员应当按照国家和本市有关规定,到现居住地的社区事务受理服务中心办理居住登记。
办理地点:
现居住地的社区事务受理服务中心。
办理材料:
1)填写《居住登记信息表》 2)提供本人居民身份证或者户口簿的复印件(验原件),以及以下在沪合法居住证明之一: ①居住在本人或近亲属自购住房的,提供相应房地产权证明复印件(验原件) ②居住在本人或近亲属租赁住房的,提供房屋管理部门出具的房屋租赁合同登记备案证明复印件(验原 件) ③居住在单位、学校集体宿舍的,提供单位、学校人事或者保卫部门出具的集体宿舍证明。 前款所称近亲属,包括配偶、子女、祖父母、外祖父母、孙子女、外孙子女、同胞兄弟姐妹。居住在近亲属自购或者 租赁住房的,还应当提供相应的亲属关系证明。
温馨提示:
居住登记有效期一年,逾期须重新办理 已办理居住登记的来沪人员居住登记信息发生变化的,应当到现居住地的社区事务受理服务中心办理信息变更手续, 并按照第 2)条的规定,提供相关证明材料。
二、居住证办理
申办条件:
离开常住户口所在地,在本市办理居住登记满半年,符合有合法稳定就业、合法稳定住所、连续就读条件 之一的境内来沪人员。
办理地点:
现居住地的社区事务受理服务中心。
办理材料:
1)填写《上海市居住证申请表》 2)提供本人居民身份证或者户口簿的复印件(验原件) 申请人现居住地址与居住登记地址不一致的,应当按照本实施细则第二条的规定,提供相应居住证明。
信息变更:
持证人在本市的居住地址或者其他登记信息发生变化的,应当在30日内,携带相关证明材料到现居住地 的社区事务受理服务中心,办理信息变更手续。
换领与补领:
损坏难以辨认或者丢失的,持证人应当凭居民身份证或者户口簿等有效身份证明,及时到现居住地的社区 事务受理服务中心办理换领、补领手续。证件丢失的,可以同时办理挂失手续
居住证签注:
《居住证》每年签注一次 持证人应当在《居住证》签注期限届满之前的30日内,到现居住地的社区事务受理服务中心办理签注手续,填写《上 海市居住证签注申请表》,并携带本人《居住证》 持证人逾期未签注的,《居住证》使用功能中止,补办签注手续后《居住证》使用功能恢复。在逾期60日内补办签注 手续的,居住证持有人在本市的居住年限自补办签注手续之日起连续计算。在逾期 60日后补办签注手续的,居住证持 有人在本市的居住年限自补办签注手续之日起重新计算。
《居住证》具有下列主要功能:
1)作为《居住证》持有人(以下简称持证人)在本市居住的证明; 2)记录持证人基本情况、居住地变动情况等人口管理所需的相关信息;
员工《居住证积分申请》办理指南
模拟打分超过120分才能申请居住证积分:
居住证积分办理细则:
居住证积分单位变更:
人才中心申请单位变更(用人单位需经网上注册并经受理点审核通过)
办理地点:
居住证持有人变更工作单位,由用人单位至单位工商注册地、社团或民办非企业登记所在地的区人才服务 中心办理
办理要件:
1) 持证人身份证、居住证原件及复印件 2)提供合同期一年以上的劳动(聘用)合同原件及复印件 3)单位营业执照(事业单位法人登记证、社团或非企业法人证书)和组织机构代码证书或统一社会信用代 码证书复印件 4)前一家单位退工单原件及复印件
2)
温馨提示:
手续需在《上海市居住证》积分有效期内由用人单位人事专员凭单位介绍信、人事专员身份证原件(留复 印件)进行申报,其他单位及个人不能申报
居住证和居住证积分功能用途:

员工《户口申请》办理指南
目前上海落户分为以下几种情况,均需通过单位提出申请,且单位已经在人才了备案,员工则需要同时满足 劳动合同签署单位、社保缴费单位和个税缴纳单位保持一致。
居转户:

海归落户:

人才引进落户:
应届生落户:
每年政策更新,落户人员需要关注非上海生源应届普通高校毕业生进沪就业工作的通知
员工《个税专项抵扣申请》办理指南
个税专项抵扣满足申请条件 (7项)
婴幼儿照护支出:
照护3岁内以下婴幼儿子女,扣除标准1000元,父母可以选择由其中一方按扣除标准的100%扣除,也可以选择由双方分别按扣除标准的50%扣除。
住房贷款利息支出:
1)本人或者配偶购买的中国境内住房;2)属于首套住房贷款,且扣除年度仍在还贷;3)住房贷款利息支出 和住房租金支出未同时扣除
住房租金支出:
1)本人及配偶在主要工作城市无自有住房;2)本人及配偶扣除年度未扣除住房贷款利息支出;3)本人配偶 主要工作城市相同的,该扣除年度配偶未享受过住房租金支出扣除
继续教育支出:
学历(学位)继续教育的条件需要扣除年度内在中国境内接受学历(学位)教育。职业资格继续教育需要在扣 除年度取得职业资格或者专业技术人员职业资格相关证书
赡养老人支出:
1)扣除年度被赡养人已年满 60(含)岁(被赡养人包括:①父母;②子女均已去世的祖父母或外祖父母) 2)纳税人为非独生子女,可选择赡养人平均分摊,赡养人约定分摊和被赡养人指定分摊;若属于赡养人约定 分摊的或被赡养人指定分摊的,需已经签订书面分摊协议
子女教育支出:
有子女符合以下两个条件之一:①扣除年度有子女满 3岁且处于小学入学前阶段;②扣除年度有子女正接受 全日制学历教育。注意同一子女的父亲和母亲扣除比例合计不超过 100%
大病医疗支出:
医保目录范围内的医药费用支出,医保报销后的个人自付部分;有个人负担超过 15000元的药费用支出部分
个税专项附加扣除扣费标准:

员工《税单开具》办理指南
税单打印(2019年1月1日前) 注册登入上海市电子税务局:,选择“我要办税”➡证明开具 ➡个人所得税纳税清单查询和申请➡选择需要查询的日期➡下载打印
税单打印(2019年1月1日后) 注册登入自然人电子税务局()完成个人实名登录➡特色应用(目前必 须从该界面进入)➡纳税记录开具➡选择需要开具的日期➡下载打印(文件解锁密码为身份证后六位)

员工相关假期规定
年休假:
年休假天数根据职工累计工作时间确定。职工在同一或者不同用人单位工作期间,以及依照法律、行政法规或者国务院规 定视同工作期间,应当计为累计工作时间。休假期限具体为: 1)职工累计工作已满 1年不满 10 年的,年休假 5天; 2)职工累计工作已满10年不满20年的,年休假 10天; 3)职工累计工作已满20年的,年休假15天。 国家法定休假日、休息日不计入年休假的假期。单位也可规定年假天数,允许超过法定天数但不能低于国家规定的年假天数
产假:
女职工单胎顺产享受基本产假98天;除享受国家规定的产假外,还可以再享受生育假60天(奖励假)。其中产前可休假15天;难产的,增加产假15天;多胎的,每多生育一胎,增加产假15天。 流产假:4 个月以下15天;4个月以上 42天。 男职工:可以休10天陪产假,包括双休日,遇法定节假日顺延
事假:
国家对于企业职工什么情况下可以请事假,以及请事假的工资待遇问题等没有作出统一规定,企业可根据具体情况自行制定 规章制度。企业依法制定的规章制度,只要没有违反国家法律法规,就具有约束力。实际操作中,一般是企业与员工在劳动 合同中对请事假的事项进行约定,比如请事假每个月最多不得超过多少天,否则予以辞退等处罚等等。同时,若出现员工 请事假的情况,企业按照员工的实际工作天数折算相应的应扣除工资
病假:
企业职工因患病或非因工负伤,需要停止工作医疗时,根据本人实际参加工作年限和在本单位工作年限,给予三个月到二 十四个月的医疗期。病假工资发放要求:职工患病或非因工负伤治疗期间,在规定的医疗期内由企业按有关规定支付其病 假工资或疾病救济费,病假工资或疾病救济费可以低于当地最低工资标准支付,但不能低于最低工资标准的 80﹪ 职工职工因病或非因工负伤连续休假在 6个月以内的,企业应按下列标准支付病假工资:连续工龄不满二年的,按本人工 资的 60%计发;连续工龄满二年不满四年的按本人工资的70%计发;连续工龄满四年不满六年的按本人工资的80%计发;连 续工龄满六年不满八年的按本人工资的90%计发;连续工龄满八年及以上的按本人工资的 100%计发 职工因病或非因工负伤连续休假超过6 个月的,企业应按下列标准支付病假工资:连续工龄不满 1年的,按本人工资的 40%计发;连续工龄满 1年不满 3年的,按本人工资的 50%计发;连续工龄满 3年及以上的,按本人工资的60%计发。
丧假:
员工配偶、父母(养父母)、子女、直系兄弟姐妹死亡,市内可请丧假 3 天;非直系亲属享有 1天丧假。
婚假:
法定结婚年龄,男不得早于二十二周岁,女不得早于二十周岁,可享受三天婚假。上海市增加的婚假:除享受国家规定的婚嫁外,增加婚假七天。
员工《居住证单位变更》办理指南
社区办理工作单位信息变更
材料:
1)居住证
2)《上海市居住证》信息变更申请表
3)劳动合同原件复印件
4)其他
*办理人:员工本人
*办理地址:居住地社区事务受理服务中心
人才中心申请单位变更(社区变更后)
材料:
1)本人有效身份证、居住证 原件复印件
2)劳动合同原件复印件
3)营业执照和组织机构代码证复印件
4)上家单位退工单原件复印件
5)单位人事介绍信,身份证原件复印件
*办理人:单位人事
*办理地址:用人单位所在的区(县)人才中心
办理结果:信息变更后当场领取《<上海市居住证>积分通知书》,并同时更新居住证卡内信息
员工《居住证新办》办理指南
材料:
1)《居住证申请表》
2)照片
3)身份证明 原件复印件
4)本市居住6个月以上的住所证明
5)提供期限为6个月以上劳动合同
6)参加本市职工社会保险满6个月的证明
7)其他证明材料
*办理地点:居住地所属街道的居住证受理网点,办理网点请参考如下:
*办理人:员工本人
员工《居住证积分确认》办理指南
办理机构
用人单位注册地所在区人才服务中心受理点
办事依据
1. 《上海市居住证管理办法》(市政府令第2号)
2. 《上海市居住证积分管理试行办法》(沪府发〔2013〕40号)
3. 《上海市居住证积分管理办法实施细则》(沪人社力发〔2015〕31号)
申办条件
员工个人
1. 《上海市居住证》已在居住地的社区事务受理服务中心办理完签注
2. 社保缴纳单位和劳动合同签订单位保持一致
3. 与上海公司签订劳动合同,申请之日起离合同终止日期2个月以上
4. 派遣员工,与派遣中介公司订立合同,并且派遣至上海公司或外商独资代表处,合同期限必须满一年,且离合同终止日期2个月以上
员工公司
1. 注册在上海
2. 申报单位是外商在沪独资代表处,需通过中介派遣
申请材料
基本材料(必须提供)
1. 《上海市居住证积分申请表》
2. 居住证
3. 身份证
如有信息变化,提供相应材料
1. 户口簿或户籍证明
2. 学历、学位证书
3. 在本市工作期间取得的专业技术职务任职资格证书和所在单位的聘书、专业技术类职业资格证书、技能类国家职业资格证书
4. 配偶为本市户籍的,提供结婚证、配偶身份证、配偶户口簿
5. 投资纳税或带动本地就业积分所需材料:
① 持证人在本市投资企业的验资报告
② 工商档案机读材料
③ 最近连续3年在本市的纳税明细
④ 用人单位出具的最近连续3年聘用本市户籍人员名单(须连续在本市缴纳职工社会保险6个月以上)
⑤ 持证人在本市工作期间获得的部、委、办、局等市级机关及以上政府表彰奖励证书(持证人申请表彰奖励加分的,由表彰奖励主办单位向市评比达标表彰工作协调小组办公室备案后可获得加分)
家属随员
配偶
1. 配偶外地居民户口簿(详细地址首页、本人信息页)或原籍集体户口信息页
2. 结婚证
3. 身份证
未成年独生子女
1. 子女户口本
2. 出生医学证明
3. 独生子女证
4. 在读证明和学籍证明(16周岁以上提供)
5. 父母结婚证书
未成年非独生子女
1. 子女户口本
2. 出生医学证明
3. 准生证、二胎审批表
4. 父母结婚证书
5. 在读证明和学籍证明(16周岁以上提供)
注:如新增随员,还另需提供主证人居住证、身份证
办事程序
1. 用人单位必须先进行网上注册(//jzzjf.12333sh.gov.cn/jzzjf/)
2. 用人单位人事持本人身份证、介绍信、营业执照和组织机构代码证(验原件)、代码证磁卡至用人单位注册地所在区人才服务中心进行单位审核
3. 单位审核完毕后,用人单位或员工个人登陆上网进行网上注册与信息填写并由用人单位对个人信息进行审核
4. 用人单位人事持本人身份证、介绍信将相关申报材料递交至用人单位注册地所在区人才服务中心
5. 审核通过后,用人单位人事前往受理点人才中心领取《积分通知书》
办理期限
档案抵达,材料正式受理后,20个工作日出审批结果
其他
相关网站://jzzjf.12333sh.gov.cn/jzzjf/
如有疑问,请咨询客服电话 400 630 6666
员工《居住证积分申请》办理指南
办理机构
用人单位注册地所在区人才服务中心受理点
办事依据
1. 《上海市居住证管理办法》(市政府令第2号)
2. 《上海市居住证积分管理试行办法》(沪府发〔2013〕40号)
3. 《上海市居住证积分管理办法实施细则》(沪人社力发〔2015〕31号)
申办条件
员工个人
1. 已取得《上海市居住证》且模拟积分达到120分标准分值
2. 社保缴纳单位和劳动合同签订单位保持一致
3. 与上海公司签订劳动合同,合同期限必须满一年,且离合同终止日期半年以上
4. 派遣员工,与派遣中介公司订立合同,并且派遣至上海公司或外商独资代表处,合同期限必须满一年,且离合同终止日期半年以上
员工公司
1. 注册在上海
2. 申报单位是外商在沪独资代表处,需通过中介派遣
申请材料
1. 基本材料(必须提供)
① 《上海市居住证积分申请表》
② 居住证
③ 户籍证明
④ 身份证
⑤ 一年期及以上的劳动合同;具有资质的机构派遣的人才,还需提供派遣单位与用工单位的派遣协议、派遣岗位协议
⑥拟调档人员信息表
积分材料
1. 学历、学位证书
3. 在本市工作期间取得的专业技术职务任职资格证书和所在单位的聘书、专业技术类职业资格证书、技能类
4. 国家职业资格证书
5. 配偶为本市户籍的,提供结婚证、配偶身份证、配偶户口簿
6. 投资纳税或带动本地就业积分所需材料:
① 持证人在本市投资企业的验资报告
② 工商档案机读材料
③ 最近连续3年在本市的纳税明细
④ 用人单位出具的最近连续3年聘用本市户籍人员名单(须连续在本市缴纳职工社会保险6个月以上)
⑤ 持证人在本市工作期间获得的部、委、办、局等市级机关及以上政府表彰奖励证书(持证人申请表彰奖励加分的,由表彰奖励主办单位向市评比达标表彰工作协调小组办公室备案后可获得加分)
家属随员
1. 配偶
① 配偶外地居民户口簿(详细地址首页、本人信息页)或原籍集体户口信息页
② 结婚证
③ 身份证
2. 未成年独生子女
① 子女户口本
② 出生医学证明
③ 独生子女证
④ 在读证明和学籍证明(16周岁以上提供)
⑤ 父母结婚证书
3. 未成年非独生子女
① 子女户口本
② 出生医学证明
③ 准生证、二胎审批表
④ 父母结婚证书
⑤ 在读证明和学籍证明(16周岁以上提供)
注:如新增随员,还另需提供主证人居住证、身份证
应届生积分申请
应届生办理居住证积分申请(截止至毕业后1月31日前)材料均参考一般人员居住证积分申请,区别如下:
1. 需提供《进沪就业通知单》
2. 无需学历验证
3. 无需调档
办事程序
1. 用人单位必须先进行网上注册(//jzzjf.12333sh.gov.cn/jzzjf/)
2. 用人单位人事持本人身份证、介绍信、营业执照和组织机构代码证(验原件)、代码证磁卡至用人单位注册地所在区人才服务中心进行单位审核
3. 单位审核完毕后,用人单位或员工个人登陆上网进行网上注册与信息填写并由用人单位对个人信息进行审核
4. 用人单位人事持本人身份证、介绍信将相关申报材料递交至用人单位注册地所在区人才服务中心
5. 审核通过后,用人单位人事前往受理点人才中心领取《积分通知书》
办理期限
档案抵达,材料正式受理后,20个工作日出审批结果
其他
相关网站://jzzjf.12333sh.gov.cn/jzzjf/
如有疑问,请咨询客服电话 400 630 6666
员工《上海市吸引国内优秀人才来沪工作人才引进》办理指南
办理机构
单位注册地的区(县)人才服务中心或市人才服务中心提出申请
办事依据
1. 《上海市引进人才申办本市常住户口试行办法》(沪府发〔2010〕28号)
2. 《上海市引进人才申办本市常住户口试行办法实施细则》(沪人社力发(2010)44号)
3. 《关于上海市引进人才申办本市常住户口有关问题》(沪人社力发(2011)53号)
4. 《关于服务具有全球影响力的科技创新中心建设实施更加开放的国内人才引进政策的实施办法》(沪人社力发〔2015〕41号)
申办条件
员工个人
在沪工作稳定,专业(业绩)与岗位相符,一般应能在本单位工作五年以上,且符合下列条件之一:
1. 具有博士研究生学历并取得相应学位或者具有高级专业技术职务任职资格并受聘相应职务的专业技术人员和管理人员
2. 获得省部级及以上政府奖励的人员
3. 国家重大科技专项项目、国家重要科技计划项目和本市重大科技项目负责人及其团队核心成员
4. 列入省部级及以上人才培养计划的人选
5. 在本市重点支持的产业和领域中担任高级经营管理职务且具有研究生学历并取得相应学位的人员
6. 本市金融、贸易、航运等现代服务业重点机构、高新技术产业化重点领域、高新技术企业、高新技术成果转化项目、在沪跨国公司地区总部及地区总部投资设立的具有独立法人资格的研发中心紧缺急需的具有本科及以上学历并取得相应学位的专业技术人员、管理人员和创新团队核心成员。应属单位紧缺急需的业务骨干,且具有两年以上(截至申报之日)相应工作经历
7. 本市重点引进机构、项目或做出重大贡献的企业紧缺急需的具有本科及以上学历并取得相应学位的专业技术人员、管理人员
8. 本市重点产业发展紧缺急需、取得国家一级职业资格证书(高级技师),或取得国家二级职业资格证书(技师)且获得国家及省部级以上技能竞赛奖励的在工作一线从事技能类职业、工种的高技能人才。国家及省部级以上技能竞赛奖励,是指国家级或省部级技能类人才表彰、国家级技能竞赛金、银、铜奖或省部级技能竞赛金奖或一等奖。技能类职业、工种范围另行发布
9. 本市文化艺术、体育、传统医学、农业技术及其他特殊行业紧缺急需的专门人才
10. 在沪投资于本行业中处于领先水平、为投资所在地区县经济社会发展作出重大贡献的企业中担任企业高级经营管理职务的创业人才
11. 其他紧缺急需、确有特殊才能的人才
12. 科创人才
(1)创业人才
获得科技企业孵化器或创业投资机构首轮创业投资额1000万元及以上或者累计获得创业投资额2000万元及以上(须资金到位并持续投资满1年)的本市企业中持股比例不低于10%的创业人才,在企业连续工作满2年的,可以直接申办本市常住户口。
(2)创新创业中介服务人才
在本市技术转移服务机构中连续从事技术转移和科技成果转化服务满2年,最近3年累计实现5000万元及以上技术交易额(技术合同双方当事人分别不少于5家且不是关联企业,技术合同履行率达到70%及以上)的技术合同第一完成人,可以直接申办本市常住户口。
(3)风险投资运营人才
本市创业投资机构的合伙人或副总裁及以上的高级管理人才,已经完成在本市投资累计达到3000万元的,可以直接申办本市常住户口。
(4)高级管理、科技和技能人才
最近4年内累计36个月在本市缴纳职工社会保险费基数等于本市上年度职工社会平均工资3倍且缴纳个人所得税累计达到100万元的企业高级管理、科技和技能人才,可以直接申办本市常住户口。
(5)企业家
同时符合下列条件的企业家,可以直接申办本市常住户口:(一)运营本市企业的法定代表人(担任董事长或总经理)或持股不低于10%的创始人。(二)企业连续3年每年营业收入利润率10%以上,且上年度应纳税额不低于1000万元;或科技企业连续3年每年主营业务收入增长10%以上,且上年度应纳税额不低于1000万元;或企业在上海证券交易所、深圳证券交易所等资本市场挂牌上市。(三)企业的生产工艺、装备和产品不属于国家和本市规定的限制类、淘汰类目录。(四)企业无重大违法违规行为和处罚记录,无不良诚信记录。
员工公司
1. 劳动合同试用期内不申报,且必须签订3年以上劳动合同,提出申报时,劳动合同必须还有2年以上有效期
2. 必须与上海公司签订劳动合同,且双方申报单位不能为代表处,办事处机构,不能通过派遣中介机构进行申报
3. 用人单位引进的人才一般应能在本单位工作五年以上。对于特别优秀或者特别紧缺急需的,可适当放宽年限要求。但实际工作年限必须有2年及以上 (外省市工作亦可)
5. 用人单位应正常经营、无不诚信记录,并依法纳税,按规定参加本市社会保险
员工家属
引进人才已婚的,其配偶、未成年子女可以同时办理户口迁移手续
申请材料
员工个人
1. 居民身份证、户口簿(需要外地详细住址页及本人信息页),集体户口的由户口所在地公安部门出具户籍证明原件。
2. 婚姻状况证明材料,包括:
(1)未婚:由户籍地民政部门出具的未婚证明。
(2)已婚:结婚证书。
(3)离异:离婚证、离婚协议书或法院调解书、判决书。
3.户籍所在地乡镇以上人口和计划生育部门出具的计划生育证明,包括:
(1)已婚未育:提供已婚未育证明。
(2)已婚已育:提供《出生医学证明》,《独生子女父母光荣证》或者其他符合计划生育政策的相关证明材料。
4.学历、学位证书及验证报告。
5.就业期间缴纳社会保险的证明材料和个人所得税完税证明,包括:
(1)在沪无工作经历且直接从外省市进沪的,提供外省市就业地缴纳社会保险的证明材料和个人所得税完税证明。在外省市机关事业单位工作未参加社会保险的,提供相应的证明材料。
(2)已在沪稳定工作的,应按规定参加本市社会保险并依法纳税,社会保险费缴纳情况由各受理点受理人员进行信息查询。引进人才需提供本市就业期间的个人所得税完税证明。
6.本市落户证明,包括:
(1)引进人才本人或其配偶在沪居住房屋房地产权证或者配偶的租用居住公房凭证。
(2)居住在人才公寓、职工宿舍等的,提供相应集体户口簿复印件或者户籍证明,以及同意落户证明。
(3)落户在本市直系亲属家中的,提供引进人才本人与直系亲属的身份关系证明、直系亲属在沪的居住房屋房地产权证或者租用居住公房凭证、直系亲属的居民户口簿,户口簿上所有登记人员共同签署的同意落户的书面证明。
(4)落户在市或区县人才服务中心集体户口的,提供市区县人才服务中心出具的同意落户证明。
7.申请人外省市调出单位(或档案保管单位)出具的同意调出证明,如果档案已在沪,提供档案保管部门出具的保管证明原件。
8.人力资源社会保障部门会同其他相关部门根据需要要求提供的其他相关材料。
员工公司
1.单位介绍信,经办人员身份证。
2.单位申请报告,内容应当包括单位简介,申请事项和理由。
3.单位企业法人营业执照(事业单位法人登记证)和组织机构代码证复印件(须加盖单位公章);单位为分公司的,还须提供总公司营业执照复印件和人事授权书。
4.《上海市引进人才申请表》。
5.合同期限3年及以上,且自申办之日起有效期为2年及以上的劳动(聘用)合同。
6.反映政治素质、能力业绩以及无参加非法组织等违法记录的相关材料。
员工家属
1.配偶随调随迁,包括:
(1)配偶随调的,提供资料与申请人相同。
(2)配偶随迁的,提供身份证、户口簿及在外地已退休或无业(失业)的相关证明。
(3)配偶暂不调沪的,提供身份证、户口簿,提供由引进人才和配偶双方共同签署的书面承诺证明。
(4)配偶已在沪的,提供身份证、户口簿、工作关系证明。
2.未成年子女随迁材料,包括:
(1)提供居民户口簿或户籍证明。
(2)满16周岁以上且在全日制普通高中就读的子女随迁的,另需提供就读证明、学籍证明或学籍卡。
办事程序
1. 符合人才引进条件的一方向所在单位提出申请
2. 由申报单位人事前往单位注册地所在市或区人才服务中心进行申报
办理期限
材料正式受理后,60-80个工作日出审批结果
其他
相关网站://rcyj.12333sh.gov.cn/rcyj/index2.jsp#view1
如有疑问,请咨询客服电话 400 630 6666
员工《应届生落户》办理指南
办事机构
上海市学生事务中心
办事依据
《关于做好2016年非上海生源应届生普通高校毕业进沪就业工作的通知》(沪教委学〔2016〕23号)
申办条件
员工个人
1. 已与用人单位签订就业协议(直接录用协议)
2. 品行端正,身心健康,无违法违纪记录和行为
3. 应取得相应的学历证书和学位证书
以下情况不属于非上海生源应届普通高校毕业生进沪就业申办本市户籍的范围。
1. 中介机构派遣人员
2. 培养方式为委托、定向或在职培养的毕业生
在职培养毕业生指在校期间有用人单位为其在上海市缴纳社会保险的毕业生(本人担任法定代表人的企业除外)。
员工公司
1. 在本市行政区域内注册登记的党政机关、事业单位、社会团体、民办非企业单位(法人)以及符合本市产业发展方向、注册资金达到人民币100万元(含)以上且在受理截止日前一年(2015年5月31日前)注册登记(应届普通高校毕业生自主创办的企业除外)、信誉良好的各类直接录用应届高校毕业生的用人单位。
2. 不符合上述条件的用人单位,如确需引进非上海生源应届普通高校毕业生,原则上须在2016年5月10日前由其主管政府部门、所在区县政府或园区主管机构的人力资源工作部门,以正式公文形式向联席会议办公室提出申请,经审核同意后予以受理。
3. 凡用人单位2015年办理直接落户后毕业生已全部与其解除劳动(聘用)关系的,对该用人单位2016年提出的落户申请不予受理。
申请提出
1. 企业必须已申请了当年的高校信息登记号
2. 申请完高校信息登记号且有自主招聘录用员工权限的企业,且符合申报非上海生源应届生落户的员工提交户籍申请材料
3. 通过户口审批的员工提交申报上海户口的材料
4. 未通过审批的员工申报上海应届生居住证
5. 由申报单位人事前往上海学生事务中心(冠生园路401号)进行申报
申请材料
1. 进沪就业办理户籍申请表
2. 个人信息表
3. 毕业生推荐表
4. 成绩单
5. 就业协议
6. 英文等级证书
7. 计算机等级证书
8. 公司营业执照
9. 加分项
① 专利证书(需附专利公示证明)
② 三好学生、优秀团员等奖励证书(验原件)
10. 其他材料
① 毕业生父母双方或一方为本市支边、支内职工的
由父母当年迁出地公安派出所出具的户籍证明
父母双方或一方支边、支内工作经历证明
毕业生入学前户籍所在地公安派出所出具的亲属关系证明
② 毕业生父母双方户口已迁入上海市的:
父母双方户籍所在地公安派出所出具的户籍证明
公安派出所出具的亲属关系证明
③ 毕业生已婚且在申报截至日期前夫妻分居已满一年(不含未满一年)的:
夫妻另一方上海户籍所在地公安派出所出具的户籍证明
结婚证书复印件(验原件)
④ 在本市创办企业(不含股份制转让、后期补注入资金的创业企业)的:
应与其创办的企业签订就业协议,并须提交公司非零注册验资证明、学校或培养单位出具的自主创业证明(获得上海市大学生科技创业基金资助的高校毕业生,只需提交由基金管理机构出具的相关证明)
受理时限
当年5月31日前为止
其他
相关网站://www.firstjob.com.cn/
如有疑问,请咨询客服电话 400 630 6666
员工《居住证积分单位变更》办理指南
办理机构
用人单位注册地所在区人才服务中心受理点
办事依据
1. 《上海市居住证管理办法》(市政府令第2号)
2. 《上海市居住证积分管理试行办法》(沪府发〔2015〕31号)
3. 《上海市居住证积分管理办法实施细则》(沪人社力发〔2015〕31号)
申办条件
员工个人
1. 《上海市居住证》积分在有效期内
2. 与上海公司签订劳动合同,申请之日起离合同终止日期2个月以上
3. 派遣员工,与派遣中介公司订立合同,并且派遣至上海公司或外商独资代表处,合同期限必须满一年,且离合同终止日期2个月以上
员工公司
1. 注册在上海
2. 申报单位是外商在沪独资代表处,需通过中介派遣
单位变更
1. 居住证
2. 身份证
3. 上家单位退工单
4. 新劳动合同
5. 公司营业执照、组织机构代码证类
办事程序
1. 用人单位必须先进行网上注册(//jzzjf.12333sh.gov.cn/jzzjf/)
2. 用人单位人事持本人身份证、介绍信、营业执照和组织机构代码证(验原件)、代码证磁卡至用人单位注册地所在区人才服务中心进行单位审核
3. 单位审核完毕后,用人单位或员工个人登陆上网进行网上注册与信息填写并由用人单位对个人信息进行审核
4. 用人单位人事持本人身份证、介绍信将相关申报材料递交至用人单位注册地所在区人才服务中心
5. 办理通过后,用人单位人事领取《积分通知书》
办理期限
当场
其他
相关网站://jzzjf.12333sh.gov.cn/jzzjf/
如有疑问,请咨询客服电话 400 630 6666
员工《上海居住证人员申办本市常住户口》办理指南
办理机构
单位注册地所在区人才服务中心
办事依据
1.持有〈上海市居住证〉人员申办本市常住户口试行办法[沪府发〔2009〕7号]
2.《关于服务具有全球影响力的科技创新中心建设实施更加开放的国内人才引进政策的实施办法》(沪人社力发〔2015〕41号)
申办条件
员工个人
1. 持有《上海市居住证》累计满七年
2. 持证期间按规定参加本市城镇社会保险,正常缴费累计满七年
3. 持证期间依法在本市缴纳所得税
4. 在本市被聘任为中级及以上专业技术职务或具有技师(国家二级以上职业资格证书)以上职业资格,且专业及工种岗位对应
5. 无违反国家及本市计划生育政策规定行为、治安管理处罚以上违法犯罪记录及其他方面的不良行为记录
激励条件
1. 持证期间在本市获得省部级及以上政府奖励有个人证书的(可不受申报资质1,2条的限制)
2. 取得本市高级专业技术职务任职资格或高级技师证书并被聘任在相应岗位工作的(可不受申报资质1,2条的限制)
3. 国家职业资格中明确可聘为高级专业技术职务的(可不受申报资质1,2条的限制)
4. 在本市远郊地区教育、卫生等岗位连续工作满五年的(申报资质1,2条可缩短至五年)
5. 最近连续3年在本市缴纳城镇保险基数高于本市上年度社平工资2倍以上的(可不受申报资质4条的限制)
6. 最近连续3年计税薪酬高于上年同行业内中级技术或管理岗位年均薪酬收入水平的技术管理和关键岗位人员(可不受申报资质4条的限制)
7. 创业人才在本市投资创办企业,按个人直接投资或个人的投资份额计算,最近连续三个纳税年度,平均每年纳税额在一百万元及以上或连续三年平均每年聘用本市员工一百人及以上(可不受申报资质4条的限制)
8. 最近4年内累计36个月在本市缴纳职工社会保险费基数等于本市上年度职工社会平均工资3倍且缴纳职工社会保险费基数与个人所得税应纳税所得额合理对应的企业科技和技能人才,申办本市常住户口时,持有《上海市居住证》和参加本市职工社会保险的累计年限可以由7年缩短为5年
员工公司
1. 申报单位须是办理过《上海市居住证》的用人单位
2. 企业非法人用人单位还必须能出具上年度在沪缴纳营业税税单原件以及上年度其他在职员工缴纳社会保险的证明
员工家属
1. 在本市作出重大贡献并获得省部级及以上政府奖励、取得本市高级专业技术职务任职资格或高级技师(国家一级职业资格)证书的居转户人员,其配偶在本市有稳定工作、缴纳本市城镇职工社会保险、已办理《上海市居住证》(含随员证)的,可以同时申办本市常住户口。
2. 16周岁以下的未成年子女以及16周岁以上、在普通高中就读的子女可以随迁;未成年子女随迁的,提供出生医学证明、《独生子女父母光荣证》或者户籍所在地出具的计划生育证明。16周岁以上的普通高中在校生随迁的,另需提供学籍证明。
申请材料
员工个人
1. 《居住证持有人办理本市常住户口申请表》
2. 居民身份证
3. 居民户口簿或者户籍证明
4. 结婚证明或未婚证明或已婚未育证明(现居住地和当地计生办出具)
5. 本市城镇社会保险证明
6. 2006年01月及以后的个人所得税完税证明
7. 用人单位劳动合同
8. 相关证书证明:
① 本市取得的中级及以上专业技术职务任职资格证书及聘任证书
② 以聘代评方式取得中级及以上专业技术职务任职资格的,提供单位聘书
③ 本市颁发的国家二级及以上职业资格证书
④ 外省市核发且通过本市考核复评的国家二级及以上职业资格证书
⑤ 经认可由相关部门颁发的职业资格证书
9. 计划生育政策的证明(现居住地和户籍所在地街道计生委出具)
10. 关于落户地:
① 本人(或配偶)在沪居住房屋产权证
②同意接受落户单位的居住房屋房地产权证(包括人才公寓或职工宿舍等有效居住证明)或租用居住公房凭证,及同意落户证明
③落户本市直系亲属家的,提供本人与直系亲属身份关系证明、直系亲属在沪居住房屋房地产权证或租用居住公房凭证、直系亲属的居民户口簿和同意落户的书面证明
12. 其他证明(符合激励条件者提供):
① 个人获奖证书
② 本市取得的高级专业技术职务任职资格证书和聘书
③ 本市的高级技师(国家一级职业资格)证书
④ 本市区、县以上税务机关出具的持证人员所在用人单位企业纳税完税凭证
⑤ 连续3年聘用本市员工人数达到规定标准的证明材料
⑥ 投资人的完税凭证
员工公司
1. 单位有效期内的具法人资格的营业执照、组织机构代码证(如是企业非法人,还需出具总公司有效期内的具法人资格的营业执照、组织机构代码证以及总公司出具的授权书)
2. 单位介绍信
3. 派遣的还需提供岗位协议书、双方单位的商务合同
办理程序
1. 用人单位必须先进行网上注册
2. 用人单位人事持本人身份证、介绍信、营业执照和组织机构代码证(验原件)、代码证磁卡至用人单位注册地所在区人才服务中心进行单位审核
3. 单位审核完毕后,用人单位登陆上网,为个人进行网上注册;并由单位为个人网上填写申请表格(注册时将取得个人账号和密码,供今后个人网上查询使用)
4. 个人网上申请表格填写完整后由单位将相关申报材料递交至用人单位注册地所在区人才服务中心
5. 通过人才派遣或劳务派遣方式就业的,由建立劳动关系的派遣单位负责办理,实际用人单位提供相应证明
6. 企业非法人单位(分公司)进行单位注册确认时另须提交:
① 上级法人的营业执照复印件;
② 上级法人的自主招聘授权书;
③ 用人单位上年度在沪缴纳营业税税单原件;
④ 用人单位上年度其他在职员工缴纳社会保险的证明
办理期限
1. 户口申报:材料正式受理后,初审15个工作日,复审30个工作日,公示15个工作日,共60个工作日
2. 持证期间参加本市小城镇社会保险的,在通过户口审批后,需进行折算并补缴城镇职工社会保险差额并获得认定后,方可领取落户通知书
3. 户口申报实行轮候办理制,持证人员申办本市常住户口实行网上办理,按照审核通过的先后顺序,自动生成网上顺序号进行排队轮候。超过当年调控总量的,继续予以受理并审核,审核通过的,依次进入下一年度办理
其他
相关网站://jzh.12333sh.gov.cn/jzh/
如有疑问,请咨询客服电话 400 630 6666
员工《留学归国人员户口安置》办理指南
办理机构
外国专家局
办事依据
1. 《留学回国人员申办上海常住户口实施细则》(沪人社外发〔2015〕49号)
2. 关于进一步明确留学回国人员申办上海常住户口有关事项的通知
申办条件
员工个人
1. 来沪工作的留学回国人员应符合下列条件之一:
(1)在国(境)外获得博士研究生学历学位。
(2)在国内高校获得本科学历、学士学位或硕士研究生学历学位(中央直属及中科院各研究生培养单位硕士毕业生参照高校毕业生执行),并在国(境)外高校获得硕士研究生学历学位;或在国内非高校获得本科学历、学士学位或硕士研究生学历学位,并在国(境)外世界排名前500名高校获得硕士研究生学历学位;或在国(境)外高校获得本科学历、学士学位和硕士研究生学历学位(不含大专起点本科和HND等形式)。(3)在国(境)外世界排名前500名高校获得本科学历、学士学位(累计在国(境)外学习时间须满1年以上;中外合作办学、联合培养等性质毕业生应同时获得国内和国(境)外本科学历、学士学位;不含大专起点本科和HND等形式)。
(4)在国内获得硕士研究生及以上学历学位或取得副高级及以上专业技术职务任职资格,赴国(境)外进修、做访问学者满1年以上。
同时,符合上述四项条件的人员最近连续6个月在同一单位社会保险缴费基数不应低于上一年度本市职工社会平均工资,个税缴纳情况应与社会保险缴费基数合理对应。
(5)其他不符合第(2)、(3)项条件,在国(境)外高校获得本科、学士及以上学历学位(本科学历、学士学位人员累计在国(境)外学习时间须满1年以上;中外合作办学、联合培养等性质毕业生应同时获得国内和国(境)外本科学历、学士学位;不含大专起点本科和HND等形式),同时最近连续12个月在同一单位社会保险缴费基数达到上一年度本市职工社会平均工资1.5倍,个税缴纳情况与社会保险缴费基数合理对应的人员。
2. 留学人员回国后应直接来上海工作,累计待业时间不超过2年
3. 与申请单位签订的劳动(聘用)合同有效期在1年(含)以上,且自申请之日起有效期在6个月(含)以上(如合同约定有试用期的,需完成试用期后方可申报)
4. 留学回国人员年龄须距法定退休年龄5年以上。
5. 派遣人员不属于留学回国人员申办上海常住户口范围
员工公司
1. 在本市行政区域内注册登记的具有用人自主权的党政机关、事业单位、社会团体、民办非企业单位、合伙制事务所以及符合本市产业发展方向、注册资金在100万元人民币及以上、信誉良好,并在本市依法纳税、按规定参加社会保险的各类企业(非企业法人分支机构其上级法人注册资金应不低于100万元人民币)
员工家属
1. 符合落户条件的留学回国人员,其配偶(须回国前结婚,年龄距法定退休年龄5年以上)和16周岁以下或16周岁以上、在普通高中就读的子女属随迁范围。
2. 回国后结婚的配偶按照本市投靠类政策办理。
3. 申请人配偶需随迁的,应在申请人提出申请时一并提出;配偶暂未回国的,可在回国后申请补办落户手续。
4. 申请人子女需随迁的,如子女在国内出生,须在父(母)原户籍地办理出生登记后一并提出;申请人在上海落户后再提出补办随迁的,按照本市投靠类政策办理。如子女在国外出生,应在申请人提出申请时一并提出;暂未回国的,可在回国后申请补办落户手续。
申请材料
员工个人
1. 教育部出具的《国外学历学位认证书》
2. 国(境)外毕业证书、成绩单;属于进修人员的提供国(境)外进修证明(须附具有资质的翻译机构的翻译件)、《留学回国人员证明》和国内硕士研究生及以上学历学位证书或副高级及以上职称证书
3. 出国(境)留学前国内获得的相应的最高学历学位证书;出国(境)前系在职人员的,提供原工作单位同意调出或已离职证明;在国(境)外有工作经历的,提供工作单位劳动合同、税单或机构负责人签字的工作证明(须附具有资质的翻译机构的翻译件)
4. 护照、签证及所有出入境记录、居民户口簿和身份证
5. 在沪落户地址证明
(1)落户地址为个人购买的产权房的,提供房产证;
(2)落户地址为配偶或直系亲属家庭地址的,提供配偶或直系亲属的房产证、居民户口簿和产权人共同签署的同意落户的书面证明;
(3)落户地址为集体户口的,提供相应的集体户口簿复印件或户籍证明以及单位同意落户的书面证明
6. 婚姻状况证明
(1)已婚的,提供结婚证书;
(2)离异的,提供离婚证、离婚协议书或法院调解书、判决书。
(3)持国外结(离)婚证明的,另须提供具有资质的翻译机构的翻译件
7. 子女出生证明及合法生育的证明
8. 在本市正常缴纳社会保险和个人所得税的证明
9. 其它必要的证明材料
员工公司
1. 单位介绍信
2. 经办人员有效身份证件
3. 用人单位报上海市人力资源和社会保障局请示公函
4. 法人营业执照(或法人登记证书)和组织机构代码证或统一社会信用代码(依许可经营的,另须提供相关主管部门批准的许可证书;外商投资企业、台港澳侨投资企业另须提供批准证书);申请单位为非法人分支机构的,提供分支机构的营业执照和组织机构代码证,同时提供上级法人的上述相关证件(须加盖上级法人公章)和上级法人的授权书
5. 《留学回国人员申办上海常住户口申请表》
6. 申请单位与留学回国人员签订的劳动(聘用)合同
员工家属
1. 《留学回国人员配偶申办上海常住户口申请表》
2. 配偶和子女户口簿、身份证、在沪落户地址证明、配偶国内最高学历学位证书、子女出生证明
(1)配偶为留学回国人员的,提供《国外学历学位认证书》、护照、签证及所有出入境记录;
(2)子女在国外出生的,提供国外出生证明和具有资质的翻译机构的翻译件、中国护照(或旅行证)及签证、出入境记录;16周岁以上、在普通高中就读的子女需随迁的,提供学籍证明
3. 配偶在本市有工作单位的,提供劳动(聘用)合同、单位营业执照和组织机构代码证(须加盖单位公章);原来在外省市有工作单位的,提供原单位同意调出或已离职证明
4. 放弃随迁的,提供居民户口簿和身份证及书面放弃随迁承诺书
5. 其它必要的证明材料
办事程序
符合条件的公司,请开通网上办事权限(取得用户名、密码)
由FESCO Adecco 或单位人事递交纸质材料至上海市梅园路77号4楼柜面办理
其他
相关网站://lxrylh.12333sh.gov.cn/lxssb/
如有疑问,请咨询客服电话 400 630 6666
员工《解决夫妻两地分居困难调沪》办理指南
相关网站:
如有疑问,请咨询客服电话 400 630 6666

上海社保公积金基数以及比例

工伤保险具体实行行业差别费率加浮动费用办法。
2023年社平工资:12183元/月
社保基数: 7310- 36549(2023年7月-20234年6月)
公积金基数:2590-36549(2023年7月-2024年6月)
上海社保公积金账户信息查询指南
一、城乡居民社保缴费证明打印:
注册实名登录上海市一网通办(),在特色专栏中选 择在线证明开具➡选择热门服务:城乡居民社保缴费证明打印➡设置查询条件后点击查询按钮➡点击缴 费证明开具申请(此方法仅适用于以灵活就业及城乡居民身份参保登记并通过税务部门缴费渠道的缴费 人,不包含企事业单位在职职工人员)
二、城镇职工基本养老保险缴纳证明开具:
三、社保补缴信息查询步骤图示:
①登录上海人社APP;②点击下方社保按钮,再点击历年缴费查询;③点击查看按钮,再点击个人缴费明细查询补缴信息

四、公积金账户明细查询:
上海住房公积金网
建设银行住房公积金业务网点
上海公积金官方微信
上海公积金手机客户端
12329住房公积金短信
12329住房公积金热线自助语音
上海农商银行ATM机
建设银行ATM机
自助机具查询
上海市公积金管理中心业务网点
各社区事务受理中心
员工《上海社保公积金基数及比例》办理指南
公积金基数:2023年月缴存额上下限:362元-5116元(倒推基数:最低2590元,封顶36549元),基本公积金比例单位和个人各7%;2023年补充公积金月缴存额上限:36549元(倒推基数:封顶36549元),补充公积金比例1%-5%。社保基数:7310-36549(2023年7月-2024年6月)
|
所有人员 统一缴纳五险一金 | 养老 | 医疗 | 失业 | 生育 | *工伤 | 基本公积金 | ||||
| 单位 | 个人 | 单位 | 个人 | 单位 | 个人 | 单位 | 单位 | 单位 | 个人 | |
| 20% | 8% | 10% | 2% | 1% | 0.5% | 1% | 0.2%-1.9% | 7% | 7% | |
*工伤保险具体实行行业差别费率加浮动费用办法,0.5%为大库基准缴纳比例,单立户根据实际情况核定缴费比例。
员工《社保缴纳证明开具》办理指南
员工《养老账户转移至异地》办理指南
1)社保停缴后一个月,至各区县社保分中心或街道、镇(乡)社区事务受理服务中心的自助查询机凭本人身份证打印《基本养老保险参保缴纳凭证》(申请过密码的参保人员可登录12333官网自行打印)
2)将《基本养老保险参保缴纳凭证》交至外地参保地社保中心
3)转入地社保中心收到转移材料后,操作账户合并手续。一般办理时间为4-6个月。
员工《公积金缴纳》办理指南
员工《住房公积金贷款复议》办理指南
员工《养老保险个人账户终止》办理指南
员工《申领养老金》办理指南
员工《生育待遇申领》办理指南
员工《个人公积金账户合并》办理指南
员工《个人公积金信息修改》办理指南

基础篇
1. 我的身份证在公积金业务中有什么作用?
答:员工的公积金账号是通过身份证开出来的,所以,员工的公积金账号具有唯一性。如果公积金帐户的身份证号信息与实际身份证号不一致,那就无法办理公积金提取、贷款、网上用户注册、电话查询等相关公积金业务。
2. 我不知道自己的个人住房公积金账号,应该怎样查询?
答:个人公积金账号可以通过以下方式查询:
1、上海市公积金管理中心业务网点;
2、建设银行住房公积金业务网点;
3、职工住房公积金缴存单位;
4、自助查询终端;
5、上海住房公积金网:www.shgjj.com;
6、12329住房公积金热线自助语音;
7、12329住房公积金短信;
8、“上海公积金”手机客户端;
9、单位网上业务办理系统;
10、建设银行ATM机;
11、建行ATM查询网点;
12、农商ATM查询;
13、浦发ATM查询;
14、上行多媒体机查询;
15、交行多媒体机查询;
16、工行自助机具查询;
17、农业银行ATM查询;
18、中国银行ATM查询;
19、上海公积金微信。
3. 我是一名新员工,应该如何处理我的住房公积金?
答: 分为3种情况:
如果你从未开过公积金帐户,公司会给你开设一个新帐户。
如果你在原单位已有公积金帐户,请把公司的公积金帐号提供给你原单位的HR,他们应负责你公积金帐户的转移。
职工公积金帐户在市公积金封管办公室,请告知您的公积金账号,我们会直接调出来操作。
4 . 我的补充公积金帐号是什么?
答: 补充账号是基本公积金帐号的第九位数加1,但不进位。
例如:你的基本公积金帐号为:019226196205
那么你的补充公积金帐号为:209019226197
205为基本公积金账号的后缀,每个基本公积金账号都存在,209为补充公积金账号的前缀,每个补充公积金账号都存在。
5. 我已经离职,我的公积金如何处理?
答: 分为两种情况:
如果您有新单位,可将新单位名称及单位公积金帐号通知上家单位,将住房公积金关系转往职工新单位
如果无新单位,住房公积金关系将封存到上海市公积金封存管理办公室
6. 我在外地曾经缴纳过公积金,是否可以转到上海?
答:职工在本市稳定缴存住房公积金半年以上,并符合外省市公积金中心规定的转出条件的,可以向本市公积金中心申请将在外省市缴存的住房公积金转移至本市。
申请材料:
1.职工本人办理的:
(1)填妥的《上海市住房公积金异地转移接续申请表》(一式两联);
(2)职工本人身份证件原件。
2.职工委托单位经办人代办的:
(1)填妥并加盖单位公章或者住房公积金专用章的《上海市集中办理住房公积金异地转移接续申请委托书》;
(2)填妥的《上海市住房公积金异地转移接续申请表》(每名职工一式两份);
(3)职工身份证件原件或复印件;
(4)单位经办人身份证件原件。
服务方式:
线下办理:
上海市公积金管理中心业务网点。
线上办理:
上海住房公积金网www.shgjj.com、“上海公积金”手机客户端、“随申办”、“全国住房公积金”小程序。
7. 我怎么查询公积金账户的缴纳明细?
答:可以通过下列方式查询个人公积金缴存、提取情况:
柜面查询:本人可以携带身份证或社保卡到市或区、县公积金业务受理网点进行查询
住房公积金网上查询:网址为:
单位查询:本人可到公积金缴存单位或原缴存单位进行查询
8. 我已与原单位终止劳动关系了,但原单位已关闭(或不知去向),我应该怎么办?
答:已与原单位终止劳动关系,且原单位未拖欠其住房公积金,但原单位已终止(或去向不明)无法为其办理转移手续的,职工可携带相关证明材料)到原单位公积金开户建行所属区、县的公积金业务受理网点申请委托转移其住房公积金账户。
9. 已与原单位终止劳动关系了,但原单位故意扣押我的住房公积金账户不给我转到新单位去,我应该怎么办?
答:个人已与原单位终止劳动关系,但该单位因客观原因不能为其办理或者不为其办理账户转移手续的,个人可以申请委托转移本人的住房公积金账户。
申请材料:
1.本人身份证件原件;
2.委托办理的,受托人应当是委托人的配偶或直系血亲。受托人需提供身份证件和户口簿或结婚证、公安机关出具的户籍证明等可以证明委托人和受托人关系材料的原件;
3.个人提供与原单位终止劳动关系或与新单位建立劳动关系的下列证明材料之一:
(1)原单位开具的《上海市单位退工证明》等退工证明原件和复印件;
(2)《就业创业证》(或《就业失业登记证》、《劳动手册》)原件和复印件;
(3)新单位开具的《上海市单位招用从业人员备案名册》或《外来从业人员用工备案登记表》原件和复印件;
(4)新单位《劳动合同》或就业参保证明原件和复印件;
(5)已生效的劳动争议仲裁委员会的裁决书或人民法院的判决书原件和复印件。
4.新单位的名称和住房公积金账号。
10. 公积金年度如何划分?
答: 公积金年度是指:当年7月1日至第二年6月30日。
贷款篇
1. 外省市户籍在上海的公积金断缴有什么影响?
根据公积金贷款相关规定,针对个人的公积金贷款审批需要公积金账户缴纳一定的年限且在正常缴存状态。公积金断缴之后,公积金账户将无法获得贷款审批。
断缴1个月,可视同连续缴存住房公积金,但需做贷款资质复议。
2.我想申请住房公积金个人购房贷款应符合哪些基本条件?
答: 申请贷款前连续缴存住房公积金的时间不少于六个月。
3.我想知道住房公积金个人购房贷款额度是如何确定的?
答:自2015年4月15日起,本市实施以下个人住房公积金贷款政策。
贷款额度的计算规则通常根据员工账户内的余额确定,比例为:基本1:40,补充1:20。
对第一次购买自住住房,且有两个人及以上参与贷款的借款家庭,每户家庭最高贷款限额为120万元;
若有补充住房公积金的,每户家庭最高贷款限额为100万元。
具体调整方法为:购买首套自住住房,个人最高贷款额度由30万元调整至50万元,家庭最高贷款额度由60万元调整至100万元;缴交补充公积金的,个人最高贷款额度在50万元基础上增加10万元,家庭最高贷款额度在100万元基础上增加20万元。购买改善性第二套普通商品房,参照购买首套住房政策执行。购买改善性第二套非普通商品房,公积金最高贷款额度做相应调整。
其他已有明确规定的贷款政策和条件不变,继续执行。
4. 我在上海缴纳住房公积金,但我想在外地买房,可以用公积金贷款吗?
答:不可以。在上海缴纳的公积金,不能申请住房公积金贷款。
5. 我公积金帐户余额不足还当月贷款本息,是否须在还款借记卡中补足?
答:需要。银行当月扣取的住房公积金小于员工月还款额时,银行须从员工的还款卡中扣款补足。
6. 我的公积金帐户已经封存了,是否影响提取还贷?
答:不影响。提取还贷不受借款人公积金帐户状态的影响。
7. 我的公积金封存以后是否还能用来每月还贷?
答:可以。公积金冲还贷业务与公积金账户的状态无关。
8. 我在签订购房合同后,可以晚点再办购房贷款手续吗?
答:这个问题取决于购房合同中的最后付款期限。如果房款已经全部付清,交易已经结束,是不允许再申请购房贷款的。
9.我可以用公积金账户里的金额提前还贷吗?
答:可以。一是申请一次性的冲还贷方式,在每年的4月或9月,用公积金进行归还贷款;二是以自有资金先行结清贷款后,可凭结清证明(有效期3个月)去建行提取公积金。
10. 请问离婚以后,公积金贷款如何解决?
答:离婚以后,可根据债务的分割情况,前往贷款银行或者担保办理相关的变更手续。
11. 我的公积金贷款一次性提前结清后需要办理哪些手续?
答:
公积金贷款提前结清后,银行出具贷款结清凭证,携带主贷人身份证、原担保借款合同、担保费发票等材料前去上海住房置业担保公司办理撤销抵押及退保手续。
组合贷款结清以后,持借款人有效的身份证件,可前往贷款银行打印结清凭证,申请撤销抵押等手续,公积金贷款部分则到担保公司办理退保。
12. 请问在什么情况下,可以变更主贷人?如何操作?
答:因借款人离婚、死亡等法定原因,需要变更借款人的,可以变更借款人。由新借款人向贷款银行提出申请。
13. 请问同一套房屋,未婚的两个人可以分开贷公积金贷款和商业贷款吗?组合贷款的主贷人必须为同一人吗?
答:不可以。根据人民银行的规定,组合贷款中商业贷款和公积金贷款的借款人必须为同一人。
提取篇
1. 请问在哪些情况下我可以提取住房公积金?

2. 请问办理不同类型的提取审核是否有地域限制?
答:办理不同的提取审核有地域限制:
在办理提取时需注意,购公有住房使用公积金直接抵扣房款的,提取审核在付款银行所在区的事务受理网点和银行网点办理
购买其他所有权房屋、建造、翻建、大修所有权房屋的,提取审核应在房产所在区的事务受理网点和银行网点办理
提前结清贷款申请提取的,应在贷款银行所在区的事务受理网点和银行网点办理
其他提取可以在全市所有的事务受理网点和银行网点办理
3.我要购房提取住房公积金是否有时间限制?
答:有时间限制:
职工购房在不申请公积金贷款的前提下提取住房公积金,除购买公有住房可以在支付房款时直接使用公积金冲抵房款外,购买其他各类房屋都需在产证办出后方可申请提取,同时职工自产证发证之日起有六个月的办理期限,超过六个月未申请提取的,将视为自动放弃。
职工购房申请住房贷款的,可以在放贷后,与贷款银行签订《提取住房公积金归还住房贷款委托书》,使用住房公积金冲抵住房贷款。
职工提前结清住房贷款(结清时未使用住房公积金)的,可以在结清后一次性提取住房公积金帐户储存余额,同时职工自结清之日起有三个月的办理期限,超过三个月未申请提取的,将视为自动放弃。
4. 我是上海户口人员在外地购房(已付清房款),是否可以提取公积金?
答:可以。如果购买的是外地产权房,公积金帐户余额自房产证发证之日起半年(6个月)内可以提取一次。

医疗保险常见问题解答
1. 医疗保险缴费基数怎样计算,缴费比例是多少?
答:在职职工的缴费基数为本人上一年度月平均工资。本人上一年度月平均工资高于上一年度本市在职职工月平均工资300%的,超过部分不计入缴费基数;低于上一年度本市在职职工月平均工资60%的,以上一年度本市在职职工月平均工资的60%为缴费基数。比例从2016年1月起调整为:单位缴纳10%,个人缴纳2%。
2. 我的医保卡里的钱是怎么计算出来的?
答:个人医疗帐户资金以参保人员的年龄、在职和退休的不同情况作为划分标准,按照医疗保险年度计入,每年7月会往个人医保卡里打钱。在一个医疗保险年度起 始时已参加医疗保险的职工,其个人医疗帐户计入一年的资金;在年度中参加的,其个人医疗帐户按实际参加之月至所在医疗保险年度末的实际月数,计算并计入资金。个人医疗帐户资金的组成:在职人员个人缴纳的基本医保费全部计入本人的个人医疗帐户,同时按下列标准分别计入个人账户:
34岁以下的,计入标准为210元
35至44岁的,计入标准为420元
45岁至退休,计入标准为630元
3. 我长期在外地工作能拿上海的医保卡看病吗,有什么规定吗?
答:就业地或居住地在外省市的本市职工,可以到区县医保中心办理就医关系转移,就可在当地医疗保险定点医疗机构就医;当地未实施医疗保险的,可以在当地卫生行政部门批准建立的乡卫生院以上的医疗机构就医,所发生的医疗费用在6个月内可到上海区县医保中心办理报销。(就医关系转移通常为6个月,一经转移6个月内不能变更)
4. 就医关系异地转移怎么办理?
答:(1)就医关系从本市转到外省市
在职职工由单位派驻外省市长期工作的,可凭职工本人的身份证、《社保卡》或《医保卡》以及单位出具的相关证明,到邻近的区县医保中心申请办理就医关系异地转移手续。经区县医保中心审核同意后,予以办理相关手续。
办理手续后,该职工在外省市发生的医疗费用,可以到邻近区县医保中心申请零星报销。
(2)就医关系从外省市转到本市
在职职工的就医关系转移到外省市后,又被单位调回上海工作的,可凭职工本人的身份证、《社保卡》或《医保卡》及单位出具的相关证明,到邻近区县医保中心申请办理就医关系异地转移手续。
办理就医关系转回本市的手续前,应先完成外省市发生医疗费用的零星报销手续。
(3)其他
办理就医关系异地转移手续后,原则上在6个月内不得重新办理转移。但就医关系在外省市的在职职工,在6个月内因发生门诊大病或发生严重疾病住院,必须回本市医院治疗的,可凭本市定点医疗机构出具的门诊大病或入院的证明,办理就医关系从外省市转回本市的手续。
参保人可委托他人代为办理。被委托人在办理时另需携带本人及参 保人的有效证件(身份证、户口簿等)。
5. 单位暂时还没有为我缴纳医疗保险,我看病能使用医保卡吗?
答:不能,用人单位及其职工按照规定缴纳医疗保险费,职工才可以享受基本医疗保险待遇;未缴纳医疗保险费的,职工不能享受基本医疗保险待遇。应当缴纳而未 缴纳医疗保险费的用人单位及其职工,在足额补缴医疗保险费后,职工方可继续享受基本医疗保险待遇(补缴费期间发生的医疗费不补结算)。
6. 我已经在缴纳医疗保险了,我去看病需要携带什么才能享受医疗保险待遇?
答:上海市户口人员:社会保障卡+就医记录册
外省市已办理居住证人员:社会保障卡(医疗保险专用)+就医记录册
7. 我去看病忘记带《就医记录册》,如何处理?
答:参保人员在本市定点医院急诊时因故未带《就医记录册》的,由医院在《记录册附页》上记录诊疗内容,急诊医疗费先由本人自付现金,事后凭《就医记录册》、《记录册附页》、《社会保障卡》或《医疗保险卡》以及急诊医疗费收据,到邻近的医疗保险事务中心申请报销。
8. 我的《就医记录册》遗失、损坏后如何办理?
答:参保人员的《就医记录册》遗失、损坏后,可携带身份证到邻近的区县医疗保险事务中心申请补领、换领。
9. 从外省市调入本市后,原来的个人帐户资金能转入吗?
答:职工从外省市调入本市,通过单位参加上海的社会保险且养老保险账户已合并后,外省市的医保个人帐户资金若不能变现“且外省市医保机构规定个人账户能够 转移的”,可凭上海劳动和社会保障部门提供的《个人医疗帐户资金外地转入情况表》(三联单)及外地医保机构出具的缴纳凭证,到市医保事务管理中心或就近区 县医保事务中心办理并帐手续。
10. 我去外地出差,在外地看病上海能报销吗?
答:本市城保在职人员在外地出差期间,在当地医保定点医院或卫生行政部门批准成立的乡卫生院以上的医院就医,发生的符合基本医疗保险规定的急诊(包括急诊 住院)医疗费用可由参保人现金垫付,事后可到区县医保事务中心申请报销(在医院开具医疗费收据之日起6个月内提出申请)。报销时,应当携带医疗费原始收 据、相关病史资料(住院需要出院小结和医疗费清单)、本人的《社会保障卡》或《医疗保险卡》及本人身份证,委托他人办理的还需携带被委托人身份证。
11. 从哪里可以查询到自己的医保资金、状态和待遇?
答:市区县医保部门将为广大职工提供咨询服务。具体有三个途径:
(1)医保咨询热线:962218
(2)上海医保网站,网址是//ybj.sh.gov.cn/
(3)市、区县医保服务窗口,有医保工作人员提供咨询服务,并可提供有关文字材料
12. 我想知道我能去办医保卡了吗?哪里去办?怎么办?
答:(1)若外地户籍员工之前没有参保过,新参保人员先查询系统看员工社保缴纳状态:
在缴状态:首次参保月次月15日后你可携带本人身份证(委托代办的,需提供代办人身份证)到邻近的医保中心或街道医保服务点(代办)申领医保卡及《就医记录册》
未缴状态:你的社保暂时还未实际缴纳,可能是材料交的晚,可能是最近几天入职,你可等下月月中再次致电我司查询,到时社保实缴后就可以办理医保卡(方法如上)。办理前可先打医保热线进行查询:962218。(2)本市户籍员工请自行至户籍所在地街道咨询办理社保卡
13. 为什么我的医保卡还不能使用,什么时候能使用?
答:先查询系统看员工社保缴纳状态:
未缴状态:你的医保卡现在不能正常使用可能是因为你入职不久,所以社保还没有正常在缴,故医保卡的费用还没来得及划入你的卡内,你可以到下月月中再次查询医保卡内余额,办理前可先打医保热线进行查询:962218。
其次也有可能你的医保卡受损导致卡件故障,请检查下卡件是否有折损
14. 外来从业人员上海缴纳社保后,如何办理医保卡,医疗保险待遇如何享受?
答:你可携带本人身份证(委托代办的,需提供代办人身份证)到邻近的医保中心或街道医保服务点(代办)申领医保卡及《就医记录册》,办理前可先打医保热线进行查询:962218。
职保2的医疗待遇:非城镇户籍外来从业人员从参加本市城镇职工基本医疗保险的次月起,可享有门诊医疗和住院医疗保险待遇。其中门诊医疗保险待遇方面,其个 人缴纳的基本医疗保险费全部计入本人的个人医疗帐户(门诊专用)。2011年度至2014年度(过渡期内),个人按月缴纳的基本医疗保险费低于30元的, 个人医疗帐户计入标准按每月30元执行。个人医疗帐户(门诊专用)可用于本市医保定点药店购药和本市医保定点医疗机构门急诊就医,用完为止;住院和急诊观 察室医疗待遇方面,非城镇户籍外来从业人员住院或急诊观察室留院观察所发生的医疗费用的支付,按《上海市城镇职工基本医疗保险办法》的相关规定执行;非城 镇户籍外来从业人员暂不享受门诊大病和家庭病床医疗待遇。
15. 我要去外地工作不回上海了,能把我在上海的医保转过去吗,怎么转?
答:第一步先到最后单位参保所在地的社保中心办理养老保险的转移手续其次在外省市工作建立医保账户后,让当地的医保中心开具基本医疗保险关系转移接续联系 函,然后寄到上海市医保中心(静安区康定路807号待遇管理部邮编200010)市医保收到联系函后进行审核,通过后会和当地医保联系进行转移。
16. 就诊医院有规定吗?
答:门诊:医保定点的区级(二级)以上公立医院。
急诊:医保定点的街道(一级)以上公立医院
住院:医保定点的区级(二级)以上公立医院。
17. 统筹支付、附加支付、分类自负、自费如何理解?
答:统筹支付是由国家承担、附加支付是由地方政府承担、自费由员工本人承担,不在补充医疗保障报销范围之内;分类自负是乙类药品的10%或20%,在补充医疗保障报销范围之内。
18. 急诊的定义是什么?
答:是指发生下述情形的首次就医:高热;急性腹痛、剧烈呕吐、严重腹泻;急性过敏性疾病;各种原因的休克、昏迷;癫痫发作;严重喘息、呼吸困难;急性胸 痛、急性心力衰竭、严重心律失常;高血压危像、高血压闹病、脑血管意外;各种原因所致急性出血;急性泌尿道出血、尿闭、肾绞痛;各种急性中毒(如食物或者 药物中毒);脑外伤、骨折、脱位、撕裂、烧伤、烫伤、或者其他严重外伤;各种有毒动物、昆虫咬伤;五官及呼吸道食物异物、急性眼痛、红、肿、突然视力障碍 者以及眼外伤;两个月内婴儿疾患;其他危、急、重病。
19. 未持卡就医可以报销吗?
答:急诊未用卡,请及时到所在区的医保中心办理结算手续后,予以报销;
门诊住院未用卡,不予报销。
20. 如果我出差在外地,去医院就诊可以报销吗?
答:到社保缴纳地以外出差就诊时,必须要在市级以上的医院进行急诊治疗(须有急诊章)。
21. 每次开药有药量限制吗?
答:急性疾病三天,门诊疾病七天,慢性疾病十四天,超过规定药量费用不予给付。

居住证积分办理常见问题解答
1. 办理《上海市居住证》有什么条件吗?
答:合法稳定居住,合法稳定就业。
有房产,申领人携带本人身份证明材料申领人携带本人身份证明材料居住登记;6个月后申请居住证(居住登记有效期1年),制卡发证。
无房产,租赁合同网签备案后,申领人携带本人身份证明材料申领人携带本人身份证明材料居住登记;6个月后申请居住证(居住登记有效期1年),制卡发证。
2. 我可以去哪里办《上海市居住证》?
答:个人去在沪居住地对应的社区事务中心办理,可在962222市民信息网站上查找。
3. 派遣员工可以办理积分吗?
必须是派遣到上海实体公司的员工,才可以办理。派遣到外省市的,不可以。
4. 自学考的学历,可以加分吗?
以自学考试、成人高等教育、网络教育学历证书加分,需提供毕业生登记表、成绩单(档案中复出盖章)。
5. 积分审批需要多久?
如果是首次申请积分,需要调档/核对,以及对学历学位进行验证,一般需要 2 个月左右;如果是积分续办,如不需要调档/核档,一般需要1个月左右时间,如果需要调档/核档,时间会相应延长。
6. 我的小孩要参加本市医保,要怎么办积分?
给小孩办理积分随员。
7. 我的配偶是上海户口,我办理积分时,配偶需要提供什么材料吗?
配偶上海户口,需要提供结婚证,配偶身份证,配偶户口簿。
8. 有《上海市居住证》,子女可以就读本市幼儿园吗?
幼儿园不包含在政策的九年制义务教育里,具体看幼儿园招生条件。
9. 我换单位了,需要变更积分的公司名称,怎么做?
如果积分在有效期内,提供单位变更材料给新单位人事,由新单位去操作单位变更;如果积分即将或已过期,直接联系新单位人事办理积分续办,续办的同时提供单位变更材料一起操作。

工伤保险常见问题解答
1. 有哪些情况可以认定为工伤?
1)在工作时间和工作场所内,因工作原因受到事故伤害的
2)工作时间前后在工作场所内,从事与工作有关的预备性或者收尾性工作受到事故伤害的
3)在工作时间和工作场所内,因履行工作职责受到暴力等意外伤害的
4)患职业病的
5)因工外出期间,由于工作原因受到伤害或者发生事故下落不明的
6)在上下班途中,受到非本人主要责任的交通事故或者城市轨道交通、客运轮渡、火车事故伤害的
2. 关于工伤认定受理时效、认定条件的条件是什么?
答:2004年1月1日起发生事故伤害或者被诊断、鉴定为职业病(以下简称发生事故伤害)的,用人单位应当自发生事故伤害之日起30日内,向区县劳动保障 行政部门提出工伤认定申请。用人单位未在规定的时限内提出工伤认定申请的,从业人员或者其直系亲属、工会组织可在事故伤害发生之日起1年内向区县劳动保障 行政部门提出工伤认定申请。
3. 从业人员因工伤亡的,如何办理享受待遇的手续?
答:从业人员因工伤亡的,由工伤人员或者其直系亲属、用人单位到经办机构办理工伤保险待遇手续,并提供下列相应材料:
1)填写完整的工伤保险待遇申请表
2)工伤医疗费用支付凭证(抢救治疗诊断书)
3)工伤人员与承担工伤责任用人单位存在劳动关系的证明材料(劳动合同)
4)其他相关材料
4. 员工如果被认定为工伤的话,可享受哪些待遇?
答:
1)停工留薪期待遇
2)医疗待遇
3)一次性伤残补助金
4)伤残津贴(有伤残等级)
5)生活护理费(生活完全不能自理、生活大部分不能自理、生活部分不能自理)
注:享受待遇的标准由市劳动保障局根据全市职工平均工资和居民消费价格指数变化等情况拟订,报市政府批准后执行。
6)供养直系亲属抚恤金(工伤死亡人员)
7)一次性工亡补助金(工伤死亡人员)

失业保险常见问题解答
1. 我失业了,能领失业保险金吗?
答:领取失业保险金必须符合以下条件:
1)非本人意愿中断就业的
2)已经进行失业登记,并有求职要求的
3)失业前缴纳失业保险费满1年
2. 如何办理失业登记?
答:
线下办理:前往户籍所在地街道、乡镇劳动服务所(社会保障服务中心)办理失业登记;失业保险登记由本人办理,特殊情况如须他人代办的,应经劳动服务所(社会保障服务中心)同意
线上办理:通过“随申办”APP搜索“失业登记(本市户籍/非本市户籍)”,
1)符合条件的,可办理失业保险金申领手续
2)失业保险金申领手续由本人在约定的日期,携《劳动手册》到户籍所在区、县职业介绍分中心,在接受职业指导员职业指导,并有求职要求的前提下办理。
3. 失业保险待遇有哪几种?
答:可享受的待遇为:
1)失业保险金。这是支付给符合条件的失业人员的基本生活费用,是最主要的失业保险待遇。领取失业保险金的期限,根据失业人员的累计缴费时间确定;
2)关于失业人员就诊的医疗机构。一般情况下失业人员应当到区县失业保险经办部门指定的医院就诊;确需转诊的应当事先经区县失业保险经办部门同意。失业人员如 患急病,应就近到本市职工基本医疗保险定点医院就诊。关于医疗补助金计算。对失业人员发生的医疗费用,在领取失业保险金期间,参加职工基本医疗保险,享受 职工基本医疗保险待遇。
3)失业保险期间死亡人员的丧葬补助金和其供养的配偶、直系亲属的抚恤金。 丧葬费补助按照本市上年职工月平均工资的2倍发给。
4. 申领失业保险金的时间?
答:社保转出,人事档案退回至户籍所在地。

居转户篇
1.居住证需要连续满7年才能申请居转户吗?
答:不需要,累积满7年。
2. 社保需要连续满7年才能申请居转户吗?
答:社保要求持证期间累积正常缴纳满7年。
3.个税需要连续满7年吗?
答:个税要求持证期间正常缴纳,即2006年01月之后在上海缴纳的个税都需要提供。
4. 以近36个月社保基数是上年度社平2倍申报,必须连续吗?
答:必须连续,如果是入离职原因造成的1-2个断缴和补缴可以予以认可,正常在职期间出现的断缴和补缴不认可,必须从正常缴纳那个月开始重新连续36个月。
5. 居转户,配偶可以随迁吗?
答:申请人必须是以高级职称或以省部级以上奖励申请,配偶有居住证且在上海正常缴纳社保的,才可以随迁。
6. 居转户,子女可以随迁吗?
答:未成年子女或十六周岁以上普通高中就读的可以随迁。
7. 临港新片区居转户政策有何变化?
答:此次政策优化,针对临港新片区用人单位引进的各类人才,在现行的居转户缩短年限政策的基础上,试行了更为宽松的评价标准,即:最近4年内累计36个月及申报当月在本市缴纳城镇社会保险基数达到上年度本市城镇单位就业人员平均工资1倍的,在申办居转户时可不受职称或者职业资格等级的限制。
8. 张江科学城居转户政策有何变化?
答:对张江科学城用人单位引进的人才,居转户年限由7年缩短为5年(其中在张江科学城工作时间不低于3年);张江科学城重点产业的骨干人才,居转户年限由7年缩短为3年(其中在张江科学城工作时间不低于2年)。
9. 张江科学城用人单位引进人才如何申办居转户?
答:张江科学城用人单位引进的人才,符合缩短居转户年限要求的,应书面承诺落户后继续在张江科学城工作2年以上,并由用人单位向张江科学城指定的人才服务机构提出申请并开具推荐函后,按本市居转户规定进行申报。
10. 此次政策优化还有哪些具体内容?
答:一是对在本市行政区域内注册的用人单位工作并持有《上海市居住证》的境内人员,最近4年内累计36个月及申报当月在本市缴纳城镇社会保险基数达到上年度本市城镇单位就业人员平均工资2倍的,在申办居转户时可不受职称或者职业资格等级的限制。二是在本市被评聘为中级职称或者具有技师(国家二级职业资格证书)职业资格的人员申办居转户的,应达到一定的市场化评价标准。
海龟落户篇
1. 对申请单位要求“注册资金在100万元人民币及以上”,如注册资金为外币的,怎么计算?
答:如注册资金为外币的,则按注册当日外汇牌价换算成人民币,应达到100万元及以上。
2. 国内全日制硕士研究生阶段交换生能否申请?
答:国内全日制硕士研究生阶段交换生在国(境)外高校、科研机构学习满1年的,参照第三条第(一)款第4项进修人员执行。
3. 关于在外学习时间一般不少于半年、1年、2年如何界定?
答:是指留学人员在国(境)外实际学习停留时间一般累计不少于180天、360天、720天,以留学期间的出入境记录、国外学历学位认证书上载明的时间等综合界定。
4. 在国内全日制学历教育期间退学或肄业、赴国(境)外留学的人员能否申请?
答:在国内全日制学历教育期间退学或肄业、赴国(境)外留学并将部分学分转往国(境)外的,需提供学信网相关学籍材料。
5. 关于回国时间如何界定?
答:如获得国(境)外学位证书后回国的,以留学毕业(一般为获得证书时间)后首次入境时间为准;如回国后获得国(境)外学位证书的,以留学毕业(一般为获得证书时间)前末次入境时间为准;如留学毕业后在国(境)外工作的,以结束国(境)外工作后首次入境时间为准。
6. 关于留学人员应在回国后2年内来本市工作,与本市用人单位依法签订劳动或聘用合同、按规定在本市缴纳社会保险费和个人所得税如何理解?
答:原则上留学人员与本市用人单位签订劳动或聘用合同、正常缴纳社会保险费和个人所得税应在回国后24个月内,并持续在本市有关用人单位工作。补缴社会保险费和个人所得税等不予认可。
7. 关于在国(境)外高水平大学、国际知名科研机构等担任相当于副教授、副研究员及以上职务如何认定?
答:一般应在世界排名前500名高校或知名科研机构担任相关职务,并提供相关单位出具的任职材料。
8. 关于在世界500强知名企业、跨国公司等担任高级管理、技术、科研职务如何认定?
答:世界500强知名企业以申办系统内名单为准,担任高级管理、技术、科研职务的,应提供相关单位出具的任职材料(包含职位、岗位描述、薪酬等信息),并提供公司组织架构图。
9. 关于“上海科技创新职业清单”“重点产业、重点区域和基础研究领域”用人单位如何认定?
答:以本市相关主管部门认定的名单为准。
人才引进落户
1. 独生子女是否要提供独生子女证?
答:是的。
2. 二胎是否要提供准生证和二胎审批表?
答:是的。
3. 在公司工作已满两年提供什么证明材料?
答:提供所有在该公司工作过的劳动合同和税单。
4. 提供税单是否可加分?
答:人才引进不采取打分制。
5. 同一总公司,在沪的分公司之间转换,工作年限可否累计?
答:不可以。
6. 海外学历是否可申请?
答:海外合作办学的学历需要先去海外人事局进行验证后才可提出申报。
应届生落户
1. 2022用人单位应届生申请条件是什么?
2021年5月31日之前注册登记在沪
实体法人公司注册资金达到人民币100万元(含),非实体法人公司则上级法人公司注册资金一般不低于1000万元人民币
法人企业的分支机构(即分公司)最近12个月每月均正常为员工缴纳社保以及进行企业增值税纳税(纳税额不能为零)
2021年度已完成应届生落户的员工离职率未达到100%(更换社保主体即视作为离职)
2. 2022员工的条件需要同时满足:
列入普通高校国家统一招生计划的学生
签订一年及以上的就业协议(直接录用协议)
不属于定向和委托培养
完成学业并取得毕业证书和学位证书
在校期间未与任何用人单位存在劳动关系或人事聘用关系,未缴纳社会保险
非派遣用工员工

生育保险常见问题解答
1. 申请生育津贴的条件?
1)参加本市生育保险,且符合国家和本市法律、法规规定条件的女职工生育、流产的,可以按规定向本市社会保险经办机构申领生育保险待遇。
2)女职工生育、流产当月用人单位为其累计缴纳生育保险费满12个月或者连续缴纳生育保险费满9个月的,其生育生活津贴由生育保险基金全额支付。
3)女职工生育、流产当月用人单位为其累计缴纳生育保险费不满12个月且连续缴纳生育保险费不满9个月的,其生育生活津贴由生育保险基金按已缴费月数÷12后所得的比例支付,剩余部分由女职工生育、流产当月所在用人单位先行支付;用人单位为该职工累计缴费满12个月或者连续缴费满9个月后,可向社保经办机构申请拨付已先行支付的费用。
2. 生育妇女可以享受哪些生育保险待遇?
答:符合条件的生育妇女生产或流产后可以享受的生育保险待遇包括生育生活津贴和生育医疗费补贴。
3. 哪些生育妇女可申请享受生育保险待遇?
1)具有本市城镇户籍的从业妇女,其所在单位已经参加本市城镇社会保险并按规定建立了个人帐户的
2)具有本市城镇户籍的失业妇女,从业时按规定参加本市城镇社会保险并按规定建立了个人帐户的
3) 具有本市城镇户籍的女性自由职业者、非正规就业劳动组织人员,参加本市城镇社会保险并按规定建立了个人帐户的
4)不具有本市城镇户籍的从业妇女,与参加本市城镇社会保险的用人单位建立劳动关系缴纳本市城镇社会保险,且生产或流产当月在缴(例如:居住证人员、外省市城镇户籍在单位缴纳五险)
注:以上所提到的生育妇女均属于“计划内生育”
4. 生育生活津贴按什么标准计发?
从业妇女的月生育生活津贴标准,为本人生产或者流产当月所在用人单位上年度职工月平均工资。从业妇女生产或者流产时所在用人单位的上年度职工月平均工资高 于本市上年度全市职工月平均工资300%的,按300%计发;低于本市上年度全市职工月平均工资60%的,按60%计发;但低于人力资源社会保障局规定的 生育生活津贴最低标准的,按最低标准计发。
从业妇女生产或者流产时所在用人单位的上年度职工月平均工资高于本市上年度全市职工月平均工资300%以上的,高出部分由用人单位补差。
从业妇女生产或者流产前12个月内变动工作单位的,其月生育生活津贴按照其生产或流产前12个月内所工作的各用人单位上年度职工月平均工资的加权平均数计发。
5. 生育生活津贴的享受期限是如何规定的?
1)生育的,按158天享受生育生活津贴
2)妊娠未满4个月(流产或宫外孕的,按15天享受生育生活津贴)
3)妊娠满4个月流产或宫外,按42天享受生育生活津贴
4)符合享受生育生活津贴的生育妇女,按照下列规定享受生育生活津贴:
① 难产的,增加半个月的生育生活津贴
② 多胞胎生育的,每多生育一个婴儿,增加半个月的生育生活津贴
6. 生育医疗费补贴标准是什么?
符合规定条件生育或者流产的妇女,按照下列标准享受生育医疗费补贴:
1)生育的,生育医疗费补贴按3600元计发;
2)妊娠4个月以上(含4个月)自然流产的,生育医疗费补贴按600元计发;妊娠不满4个月自然流产的,生育医疗费补贴按400元计发。
7. 生育生活津贴的享受假期类别和天数?
顺产98天,难产增加15天,多胞胎每多生一个婴儿增加15天 生育假60天;
男方享受配偶陪产假10天。
流产:怀孕未满4月个流程,15天;怀孕满四个月流产,42天。
8. 请问生育的费用要如何报销呢?
答:孕期检查费用和分娩费用在分娩后统一报销。
9. 请问生育时婴儿的费用可以报销吗?
答:生育报销范围内不包含子女发生的医疗费。
10. 怎样申领生育保险待遇(生育生活津贴和生育医疗费补贴)?
答:经办机构办理享受生育保险待遇的申领手续。办理申领手续时须同时提供下列材料:
1)夫妻双方的身份证原件及附件
2)生育妇女本人身份证及本人实名制的银行存折(原件及复印件)
3)医疗机构出具的《生育医学证明》
4)结婚证和生育妇女夫妻双方的户口簿
5)符合计划内生育第二个孩子条件的,另需提供市或者区、县人口和计划生育行政部门出具的生育批准书
6)非本市户籍的生育妇女,另需提供户籍所在地的计划生育行政部门或者乡(镇)人民政府、街道办事处出具的允许生育的证明
7)符合享受生育保险待遇条件的生育妇女生产或流产后可以委托他人办理申领手续,被委托人另需提供本人的身份证(原件和复印件)和委托人的委托书
11. 从业妇女在生育期间是否还须缴纳社会保险费?
答:从业妇女在领取生育津贴期间,所在单位和个人仍应按规定缴纳社会保险费。与单位建立了劳动关系的从业妇女个人缴纳部分由其所在单位代扣代缴。
12. 到外省市生产的生育妇女可否享受生育保险待遇?
答:符合《上海市城镇生育保险办法》规定条件,因特殊情况在外省市医疗机构生产的生育妇女,申请享受生育保险待遇时须提供当地县级以上医疗机构出具的生产情况证明和婴儿出生证明。
13. 我想了解产前检查期间,休假如何计算?
答:根据《女职工劳动保护规定》和今年刚刚通过的《女职工劳动保护特别规定》,“怀孕女职工在劳动时间内进行产前检查,所需时间计入劳动时间。”从建小卡 开始,每次跟医生约好的产检时间是算作正常出勤的。

养老保险常见问题解答
养老保险待遇领取地如何确认?
答:具体要看到达法定退休年龄时,养老保险关系所在地。
(1)关系-户口所在地:户口所在地办理退休
(2)关系-非户口所在地(满10年):该地办理退休
(3)关系-非户口所在地(未满10年):转回上一地满10年的地区办理退休,或者全部归集到户口所在地办理退休
养老保险待遇如何计算?
答:根据目前政策,养老保险待遇的计算公式是:月基本养老金=基础养老金+个人账户养老金。养老金的水平取决于退休地的平均工资水平、个人账户储存额、个人缴费基数和缴费年限。
(1)基础养老金=(全省/市上年度在岗职工月平均工资+本人指数化月平均缴费工资)/2*缴费年限*1%=全省/市上年度在岗职工月平均工资(1+本人平均缴费指数)/2*缴费年限*1%。
(2)个人账户养老金=个人账户全部储存额/计发月数。初步测算可以参考国家社会保障公共服务平台-城镇职工养老保险待遇测算//si.12333.gov.cn/157569.jhtml
什么是退休返聘?
答:
(1)定义:用人单位与其招用的已经依法享受养老保险待遇或领取退休金的人员之间的关系按劳务关系(即特殊劳动关系)处理。
(2)用工关系:工作时间、劳动保护、最低工资三个基本保障,其他方面通过协议约定。
(3)社会保险:退休后不再缴纳社会保险费。
如何办理个人完丧提前退休手续?
答:办理个人完丧提前退休手续可参考以下资料:
1)//rsj.sh.gov.cn/tczylbx_17505/20200617/t0035_1379570.html
2)//zwdt.sh.gov.cn/govPortals/bsfw/item/bc27cd43-3120-4082-8e95-5b0ec84ab5ce#sltj
如何办理个人特殊工种提前退休手续?
答:办理个人特殊工种提前退休手续可参考以下资料
链接://zwdt.sh.gov.cn/govPortals/bsfw/item/18028d8d-5905-4d8a-81f3-b1ed75cb85b1

年假篇
1. 年休假天数如何确定?
答:年休假天数根据职工累计工作时间确定。职工在同一或者不同单位工作期间,以及依照法律、行政法规或者国务院规定视同工作期间,应当计为累计工作时间。
2. 年休假是否可以跨年度安排?
答:年休假一般不跨年度安排,但因生产、工作特点确有必要跨年安排职工年休假的,单位可以跨1个年度安排,但应征得职工本人同意。
3. 年休假是否可以由职工自行安排?
答:根据生产、工作的具体情况,并考虑职工本人意愿,由单位统筹安排职工年休假。
4. 单位解除职工,当年度是否需要安排年休假?
答:单位与职工解除或终止劳动合同的,应根据其当年度在本单位已过日历天数折算给予年休假,折算后不足1整天的部分不计算。
具体折算方法:(当年度在本单位已过日历天数÷365天)×职工本人全年应当享受的年休假天数-当年度已安排年休假天数。
5. 单位与职工终止合同,职工当年度已休的年休假多于按规定折算年休假天数的,单位能否予以扣回?
答:用人单位与职工解除或终止劳动合同,用人单位当年已安排职工年休假的,多于折算应休年休假的天数不再扣回。
产假篇
1.现在陪产假有几天?
答:符合法律法规规定生育子女的,男方享受配偶陪产假10天,陪产假应当在产妇产假期间使用,包含双休日,遇法定节假日顺延。
2. 请问现在上海女职工的产假有多少天?
答:目前本市女职工生育享受98天产假,其中产前可以休假15天;除享受国家规定的产假外,还可以再享受生育假30天。若属于难产的,增加产假15天;生育多胞胎的,每多生育1个婴儿,增加产假15天。
事假篇
1. 请问现在事业单位工作人员在事假期间的工资如何计发?
答:本市事业单位工作人员事假期间的工资待遇,按照沪人(1992)24号文和沪人(1994)46号文件执行。全年累计事假不超过20天或连续事假不超过10天,基本工资照发;全年累计事假超过20天或连续事假超过10天,超过天数按本基本工资的70%计发;全年累计事假超过30天,超过天数按本人基本工资的50%计发;全年累计事假超过60天,超过天数扣发本人基本工资。
病假篇
1. 什么是医疗期?
答:医疗期是指劳动者患病或者非因工负伤停止工作治病休息,用人单位不得因此解除劳动合同的期限。
2. 如何确定劳动者在单位的医疗期?
答:医疗期按劳动者在本用人单位的工作年限设置。劳动者在本单位工作第1年、医疗期为3个月;以后工作每满1年,医疗期增加1个月,但不超过24个月。
下列情形中关于医疗期的约定长于上述规定的,从其约定:
(1)集体合同对医疗期有特别约定的;
(2)劳动合同对医疗期有特别约定的;
(3)用人单位内部规章制度对医疗期有特别规定的。
3. 医疗期在什么情况下可以延长?
答:劳动者经劳动能力鉴定委员会鉴定为完全丧失劳动能力但不符合退休、退职条件的,应当延长医疗期。延长的医疗期由用人单位与劳动者具体约定,但约定延长的医疗期与前条规定的医疗期合计不得低于24个月。
4. 职工因病或非因工负伤连续休假在6个月以内的,企业应支付的病假工资(疾病休假工资)标准是多少?
答:企业应按下列标准支付病假工资(疾病休假工资):
(1)连续工龄不满2年的,按本人工资的60%计发;
(2)连续工龄满2年不满4年的,按本人工资的70%计发;
(3)连续工龄满4年不满6年的,按本人工资的80%计发;
(4)连续工龄满6年不满8年的,按本人工资的90%计发;
(5)连续工龄满8年及以上的,按本人工资的100%计发。
5. 职工因病或非因工负伤连续休假超过6个月的,企业应支付的病假工资(疾病救济费)标准是多少?
答:企业应按下列标准支付病假工资(疾病救济费):
(1)连续工龄不满1年的,按本人工资的40%计发;
(2)连续工龄满1年不满3年的,按本人工资的50%计发;
(3)连续工龄满3年及以上的,按本人工资的60%计发。
丧假篇
1. 职工的直系亲属(父母、配偶和子女)死亡,如何给予丧假待遇?
答:职工的直系亲属(父母、配偶和子女)死亡,可以根据具体情况,由本单位行政领导批准,酌情给予1—3天的丧假。丧事在外地料理的,可以根据路程远近,另给予路程假。
2. 单位一职工的外祖父过世了,可以申请丧假吗?
答:职工的外祖父未列入直系亲属范围,其过世后无享受丧假的规定(单位批准的除外)。
3. 岳母昨天过世,不知道我有没有丧假?
答:职工的岳父母或公婆死亡后,需要职工料理丧事的,由本单位行政领导批准,可给予1—3天的丧假。
4. 父亲刚过世,我要到外地料理丧事,有什么说法?
答:除单位领导批准给予丧假外,对于丧事在外地料理的,可以根据路程远近,另给予路程假。在批准的丧假和路程假期间,职工的工资照发。
5. 丧假期间工资支付的规定是什么?
答:丧假期间的工资支付按沪人社综发(2016)29号文的规定执行。
劳动者在依法享受婚假、丧假、探亲假、病假等假期期间,企业应当按规定支付假期工资。假期工资的计算基数为劳动者所在岗位相对应的正常出勤月工资,不包括年终奖,上下班交通补贴、工作餐补贴、住房补贴,中夜班津贴、夏季高温津贴、加班工资等特殊情况下支付的工资。
假期工资的计算基数按以下原则确定:
(一)劳动合同对劳动者月工资有明确约定的,按劳动合同约定的劳动者所在岗位相对应的月工资确定;实际履行与劳动合同约定不一致的,按实际履行的劳动者所在岗位相对应的月工资确定。
(二)劳动合同对劳动者月工资未明确约定,集体合同(工资专项集体合同)对岗位相对应的月工资有约定的,按集体合同(工资专项集体合同)约定的与劳动者岗位相对应的月工资确定。
(三)劳动合同、集体合同(工资专项集体合同)对劳动者月工资均无约定的,按劳动者正常出勤月依照本办法第二条规定的工资(不包括加班工资)的70%确定。假期工资的计算基数不得低于本市规定的最低工资标准。法律、法规另有规定的,从其规定。
婚假篇
1. 婚假有几天?
答:符合法律规定结婚的公民,除享受国家规定(3天)的婚假外,增加婚假7天;增加的婚假一般应当与之前3天合并连续使用。
2. 再婚职工是否可以享受婚假?
答:再婚者与初婚者的法律地位相同,用人单位对再婚职工应当参照国家有关规定,给予同初婚职工一样的婚假待遇。
3. 婚假期间工资如何支付?
答:劳动者依法享受婚假期间,单位应支付假期工资。假期工资的计算基数为劳动者所在岗位相对应的正常出勤月工资,不包括年终奖,上下班交通补贴、工作餐补贴、住房补贴,中夜班津贴、夏季高温津贴、加班工资等特殊情况下支付的工资。具体确定原则,详见《上海市企业工资支付办法》第九条。
4. 休婚假是否会影响休年休假?
答:不影响。劳动者依法享受的探亲假、婚丧假、产假等国家规定的假期以及因工伤停工留薪期间不计入年休假假期。
5. 婚假和结婚证上的领证日期有关吗?
答:目前暂无文件对休婚假的时效进行规定,单位一般通过民主程序制定相应的假期管理制度。建议劳动者在取得结婚证后,及时向所在单位了解休假的具体办法。
